elecena.pl

12-Bit Plus Sign Temperature Sensors with SMBus/I²C-Compatible Serial Interface

Analog Devices

12-Bit Plus Sign Temperature Sensors with SMBus/I²C-Compatible Serial Interface RSS Sample
  • Darmowa próbka
MPN:
MAX6633
Producent:
ANALOG DEVICES
Dodany do bazy:
Ostatnio widziany:
Zmiana ceny:
-100% (20.01.2025)
Poprzednia cena:
2.02

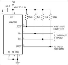
The MAX6633/MAX6634/MAX6635 combine a temperature sensor, a programmable overtemperature alarm, and an SMBus™/I²C-compatible serial interface into a single package. They convert their die temperatures into digital values using internal analog-to-digital converters (ADCs). The result of the conversion is then held in a temperature register as a 12-bit + sign value, allowing 0.0625°C resolution, readable at any time through the serial interface. The devices are capable of reading temperatures up to +150°C.

The MAX6633/MAX6634/MAX6635 feature a shutdown mode that saves power by turning off everything except the power-on reset (POR) and the serial interface. The devices can be configured to separate addresses, allowing multiple devices to be used on the same bus.

The MAX6633 has four address pins, allowing up to 16 devices to be connected to a single bus. The MAX6634 has three address pins, allowing up to eight devices to be connected to a single bus. The MAX6635 has two address pins, allowing up to four devices to be connected to a single bus.

The MAX6633/MAX6634/MAX6635 make temperature data available for transfer over the serial interface. The MAX6634 incorporates a dual-mode active-low ALERT output (open drain) and can serve as an upgraded alternative to the LM75. The MAX6635 includes an active-low ALERT output and an active-low OVERT output (both open drain) and can function as an upgraded replacement for the LM76 in most applications. The MAX6634/MAX6635 feature user-programmable temperature thresholds. All three devices come in an 8-pin SO package.

Applications

* Battery-Temperature Alarms * PC Temperature Control

* +3V to +5.5V Supply Range

* Accuracy

* ±1°C max (0°C to +50°C)

* ±1.5°C max (-20°C to +85°C)

* ±2.5°C max (-40°C to +125°C)

* ±2.5°C typ (+150°C)

* User-Programmable Temperature Thresholds (MAX6634/MAX6635)

* User-Configurable Alarm Output(s) (MAX6634/MAX6635)

* Ability to Respond to SMBus/I²C-Compatible Alert Response Address (MAX6634/MAX6635)

* Active-Low OVERT Output for System Shutdown (MAX6635)

* Multiple Devices per Bus

* 16 devices (MAX6633)

* 8 devices (MAX6634)

* 4 devices (MAX6635)

Elecena nie prowadzi sprzedaży elementów elektronicznych, ani w niej nie pośredniczy.

Produkt pochodzi z oferty sklepu