elecena.pl

SMBus-Compatible Temperature Monitor with Automatic PWM Fan-Speed Controller

Analog Devices

SMBus-Compatible Temperature Monitor with Automatic PWM Fan-Speed Controller RSS Sample
  • Darmowa próbka
MPN:
MAX6641
Producent:
ANALOG DEVICES
Dodany do bazy:
Ostatnio widziany:
Zmiana ceny:
-100% (20.01.2025)
Poprzednia cena:
1.83

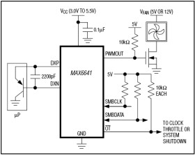
The MAX6641 temperature sensor and fan controller accurately measures the temperature of its own die and the temperature of a remote pn junction. The device reports temperature values in digital form using a 2-wire serial interface. The remote pn junction is typically the emitter-base junction of a common-collector pnp on a CPU, FPGA, or ASIC.

The 2-wire serial interface accepts standard System Management Bus (SMBus™) write byte, read byte, send byte, and receive byte commands to read the temperature data and program the alarm thresholds. The temperature data controls a PWM output signal to adjust the speed of a cooling fan, thereby minimizing noise when the system is running cool, but providing maximum cooling when power dissipation increases. The device also features an over-temperature alarm output to generate interrupts, throttle signals, or shut down signals. The MAX6641 operates from supply voltages in the 3.0V to 5.5V range and typically consumes 500µA of supply current.

The MAX6641 is available in a slim 10-pin µMAX® package and is available over the -40°C to +125°C automotive temperature range.

Applications

* Desktop Computers * Industrial * Networking Equipment * Notebook Computers * Servers * Workstations

* Tiny 3mm x 5mm µMAX Package

* Thermal Diode Input

* Local Temperature Sensor

* Open-Drain PWM Output for Fan Drive

* Programmable Fan Control Characteristics

* Automatic Fan Spin-Up Ensures Fan Start

* ±1°C Remote Temperature Accuracy (+60°C to +145°C)

* Controlled Rate of Change Ensures Unobtrusive Fan-Speed Adjustments

* Temperature Monitoring Begins at Power-On for Fail-Safe System Protection

* Active-Low OT Output for Throttling or Shutdown

Elecena nie prowadzi sprzedaży elementów elektronicznych, ani w niej nie pośredniczy.

Produkt pochodzi z oferty sklepu