elecena.pl

Dual Remote/Local Temperature Sensors and Four-Channel Voltage Monitors

Analog Devices

Dual Remote/Local Temperature Sensors and Four-Channel Voltage Monitors RSS Sample
  • Darmowa próbka
MPN:
MAX6656
Producent:
ANALOG DEVICES
Dodany do bazy:
Ostatnio widziany:
Zmiana ceny:
-100% (19.01.2025)
Poprzednia cena:
3.58

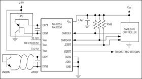
The MAX6655/MAX6656 are precise voltage and temperature monitors. The digital thermometer reports the temperature of two remote sensors and its own die temperature. The remote sensors are diode-connected transistors—typically a low-cost, easily mounted 2N3906 PNP type—that replace conventional thermistors or thermocouples. Remote accuracy is ±1°C for multiple transistor manufacturers with no calibration necessary. The remote channels can also measure the die temperature of other ICs, such as microprocessors, that contain a substrate-connected PNP with its collector grounded and its base and emitter available for temperature-sensing purposes. The temperature is digitized with 11-bit resolution.

The MAX6655/MAX6656 also measure their own supply voltage and three external voltages with 8-bit resolution. Each voltage input's sensitivity is set to give approximately 3/4-scale output code when the input voltage is at its nominal value. The MAX6655 operates at +5V supply and its second voltage monitor is 3.3V. The MAX6656 operates on a +3.3V supply and its second voltage monitor is 5V.

The 2-wire serial interface accepts standard SMBus™ Write Byte, Read Byte, Send Byte, and Receive Byte commands to program the alarm thresholds and to read data. The MAX6655/MAX6656 also provide SMBus alert response and timeout functions. The MAX6655/MAX6656 measure automatically and autonomously, with the conversion rate programmable. The adjustable rate allows the user to control the supply current.

In addition to the SMBus active-low ALERT output, the MAX6655/MAX6656 feature an active-low OVERT output, which is used as a temperature reset that remains active only while the temperature is above the maximum temperature limit. The active-low OVERT output is optimal for fan control or for system shutdown.

Applications

* Communication Systems * Computers: Desktop, Workstation, Server * Notebook Computers * Servers * Thin Clients * Workstations

* Three Temperature Channels

* Two Remote PN Junctions

* One Local Sensor

* Four Voltage Channels

* +12V, +5V, +3.3V, +2.5V

* Three External Monitors

* One Internal Supply Monitor

* 11-Bit, 0.125°C Resolution

* High Accuracy: ±1°C Over +60°C to +100°C Temperature Range

* Programmable Under/Over-Threshold Alarms

* Programmable Power-Saving Mode

* No Calibration Required

* SMBus/I²C-Compatible Interface

* Active-low OVERT Output for Fan Control and System Shutdown

Elecena nie prowadzi sprzedaży elementów elektronicznych, ani w niej nie pośredniczy.

Produkt pochodzi z oferty sklepu