elecena.pl

Remote Temperature-Controlled Fan-Speed Regulator with SPI-Compatible Interface

Analog Devices

Remote Temperature-Controlled Fan-Speed Regulator with SPI-Compatible Interface RSS Sample
  • Darmowa próbka
MPN:
MAX6661
Producent:
ANALOG DEVICES
Dodany do bazy:
Ostatnio widziany:

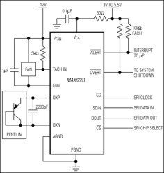
The MAX6661 is a remote temperature sensor and fan-speed regulator that provides complete closed-loop fan control. The remote temperature sensor is typically a common-collector PNP, such as a substrate PNP of a microprocessor, or a diode-connected transistor, typically a low-cost, easily mounted 2N3904 NPN type or 2N3906 PNP type.

The device also incorporates a closed-loop fan controller that regulates fan speed with tachometer feedback. The MAX6661 compares temperature data to a fan threshold temperature and gain setting, both programmed over the SPI™ bus by the user. The result is automatic fan control that is proportional to the remote-junction temperature. The temperature feedback loop can be broken at any time for system control over the speed of the fan.

Fan speed is voltage controlled as opposed to PWM controlled, greatly reducing acoustic noise and maximizing fan reliability. An on-chip power device drives fans rated up to 250mA.

Temperature data is updated every 500ms and is readable at any time over the SPI interface. The MAX6661 is accurate to 1°C (max) when the remote junction is between +60°C to +100°C. Data is formatted as a 10-bit + sign word with 0.125°C resolution.

The MAX6661 is specified between -40°C to +125°C and is available in a 16-pin QSOP package.

Applications

* Electronic Instruments * Servers * Telecom Systems * Workstations

Elecena nie prowadzi sprzedaży elementów elektronicznych, ani w niej nie pośredniczy.

Produkt pochodzi z oferty sklepu