elecena.pl

Remote-Junction Temperature-Controlled Fan-Speed Regulator with SMBus Interface

Analog Devices

Remote-Junction Temperature-Controlled Fan-Speed Regulator with SMBus Interface RSS Sample
  • Darmowa próbka
MPN:
MAX6660
Producent:
ANALOG DEVICES
Dodany do bazy:
Ostatnio widziany:
Zmiana ceny:
-100% (19.01.2025)
Poprzednia cena:
4.47

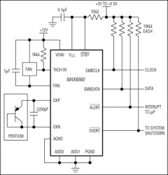
The MAX6660 is a remote temperature sensor and fan-speed regulator that provides a complete fan-control solution. The remote temperature sensor is typically a common-collector PNP, such as a substrate PNP of a microprocessor, or a diode-connected transistor, typically a low-cost, easily mounted 2N3904 NPN type or 2N3906 PNP type.

The device also incorporates a closed-loop fan controller that regulates fan speed with tachometer feedback. The MAX6660 compares temperature data to a fan threshold temperature and gain setting, both programmed over the SMBus™ by the user. The result is automatic fan control that is proportional to the remote-junction temperature. The temperature feedback loop can be broken at any time for system control over the speed of the fan.

Fan speed is voltage controlled as opposed to PWM controlled, greatly reducing acoustic noise and maximizing fan reliability. An on-chip power device drives fans rated up to 250mA.

Temperature data is updated every 0.25s and is readable at any time over the SMBus interface. The MAX6660 is accurate to 1°C (max) when the remote junction is between +60°C to +100°C. Data is formatted as a 10-bit + sign word with 0.125°C resolution.

The MAX6660 is specified for -40°C to +125°C and is available in a 16-pin QSOP package.

Applications

* Industrial Control Systems * Notebook Computers * PC * Servers * Telecom Systems * Workstations

* Integrated Thermal Sensing and Fan-Regulation Solution

* Programmable Fan Threshold Temperature

* Programmable Temperature Range for Full-Scale Fan Speed

* Accurate Closed-Loop Fan-Speed Regulation

* On-Chip Power Device Drives Fans Rated Up to 250mA

* Programmable Under/Overtemperature Alarms

* SMBus 2-Wire Serial Interface with Timeout (Cannot "Lock Up" the SMBus)

* Supports SMBus Alert Response

* ACPI Compatible, Including OVERT-bar System Shutdown Function

* ±1°C (+60°C to +100°C) Thermal-Sensing Accuracy

* MAX6660EVKIT Available

Elecena nie prowadzi sprzedaży elementów elektronicznych, ani w niej nie pośredniczy.

Produkt pochodzi z oferty sklepu