elecena.pl

Fan-Failure Detector with Integrated Power Switch

Analog Devices

Fan-Failure Detector with Integrated Power Switch RSS Sample
  • Darmowa próbka
MPN:
MAX6684
Producent:
ANALOG DEVICES
Dodany do bazy:
Ostatnio widziany:
Zmiana ceny:
-100% (21.01.2025)
Poprzednia cena:
1.64

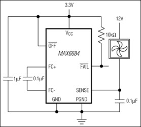
The MAX6684 is an integrated fan-failure detector that detects when a fan exhibits excessive underspeed or a locked rotor. This device is especially well suited for critical systems where no fan control, or simple on/off control is desired. The MAX6684 detects fan failure by evaluating fluctuations in current at the low side of the fan; no tachometer signal is necessary. The output of the device, active-low FAIL, is an active-low, open-drain alarm. The MAX6684 can also be used to switch the fan on or off, based on the state of a logic-level input, active-low OFF. This device can be used with fans rated at up to 24V and 250mA. The MAX6684 is available in an 8-pin SO package, and is specified for operation from -40°C to +85°C.

Applications

* Computers: Desktop, Workstation, Server * Industrial * Network Equipment * Notebook Computers * Telecommunications

Elecena nie prowadzi sprzedaży elementów elektronicznych, ani w niej nie pośredniczy.

Produkt pochodzi z oferty sklepu