elecena.pl

Dual/Triple Ultra-Low-Voltage SOT23 µP Supervisory Circuits

Analog Devices

Dual/Triple Ultra-Low-Voltage SOT23 µP Supervisory Circuits RSS Sample
  • Darmowa próbka
MPN:
MAX6717
Producent:
ANALOG DEVICES
Dodany do bazy:
Ostatnio widziany:

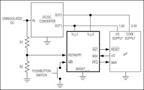
The MAX6715-MAX6729 are ultra-low-voltage microprocessor (µP) supervisory circuits designed to monitor two or three system power-supply voltages. These devices assert a system reset if any monitored supply falls below its factory-trimmed or adjustable threshold and maintain reset for a minimum timeout period after all supplies rise above their thresholds. The integrated dual/triple supervisory circuits significantly improve system reliability and reduce size compared to separate ICs or discrete components.

These devices monitor primary supply voltages (VCC1) from 1.8V to 5.0V and secondary supply voltages (VCC2) from 0.9V to 3.3V with factory-trimmed reset threshold voltage options (see Reset Voltage Threshold Suffix Guide). An externally adjustable RSTIN input option allows customers to monitor a third supply voltage down to 0.62V. These devices are guaranteed to be in the correct reset output logic state when either VCC1 or VCC2 remains greater than 0.8V.

A variety of push-pull or open-drain reset outputs along with watchdog input, manual reset input, and power-fail input/output features are available (see Selector Guide). Select reset timeout periods from 1.1ms to 1120ms (min) (see Reset Timeout Period Suffix Guide). The MAX6715-MAX6729 are available in small 5, 6, and 8-pin SOT23 packages and operate over the -40°C to +85°C temperature range.

Applications

* Computers/Servers * Industrial Equipment * Multivoltage Systems * Portable Battery-Powered Equipment * Printers and Faxes * Set-Top Boxes * Telecom/Networking Equipment

* VCC1 (primary supply) Reset Threshold Voltages from 1.58V to 4.63V

* VCC2 (secondary supply) Reset Threshold Voltages from 0.79V to 3.08V

* Externally Adjustable RSTIN Threshold for Auxiliary/Triple-Voltage Monitoring (0.62V internal reference)

* Watchdog Timer Option

* 35s (min) Long Startup Period

* 1.12s (min) Normal Timeout Period

* Manual Reset Input Option

* Power-Fail Input/Power-Fail Output Option (Push-Pull and Open-Drain Active-Low)

* Guaranteed Reset Valid Down to VCC1 or VCC2 = 0.8V

* Reset Output Logic Options

* Immune to Short VCC Transients

* Low Supply Current 14µA (typ) at 3.6V

* Small 5, 6, and 8-Pin SOT23 Packages

Elecena nie prowadzi sprzedaży elementów elektronicznych, ani w niej nie pośredniczy.

Produkt pochodzi z oferty sklepu