Low-Power Dual-/Triple-Voltage SC70 µP Supervisory Circuits
Analog Devices
RSS
Sample
- Darmowa próbka
- MPN:
- MAX6736
- Producent:
- ANALOG DEVICES
- Dodany do bazy:
- Ostatnio widziany:
Sugerowane produkty dla max6736
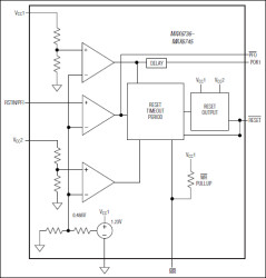
The MAX6736MAX6745 are low-power dual-/triple-voltage microprocessor (µP) supervisors. These devices assert a reset if any monitored supply falls below its factory-trimmed or adjustable threshold and maintain reset for a minimum timeout period after all supplies rise above their thresholds. The integrated dual/triple supervisory circuits significantly reduce size and power compared to separate ICs or discrete components. The low supply current of 6µA makes these devices ideal for portable equipment.
The MAX6736/MAX6737 are dual fixed-voltage µP supervisors with a manual reset input. The MAX6738/MAX6739 have one fixed and one adjustable reset threshold and a manual reset input. The MAX6740/MAX6743 are triple-voltage µP supervisors with two fixed and one user-adjustable reset threshold inputs. The MAX6741/MAX6744 are dual-voltage µP supervisors with a power-OK (POK) output ideal for power-supply sequencing. The MAX6742/MAX6745 monitor the primary VCC supply and have an independent power-fail comparator.
The MAX6736–MAX6745 monitor I/O supply voltages (VCC1) from 1.8V to 5.0V and core supply voltages (VCC2) from 0.9V to 3.3V with factory-trimmed reset threshold voltage options (Table 1). An external adjustable RSTIN input option allows monitoring voltages down to 0.5V.
A variety of push-pull or open-drain reset outputs along with manual reset input and power-fail input/output features are available (see the Selector Guide). The MAX6736–MAX6745 are offered in a space-saving 5-pin SC70 package and operate over the -40°C to +85°C temperature range.
Applications
* Controllers * GPS Equipment * Multivoltage Systems * Notebook Computers * PDAs * Portable Battery-Powered Equipment * POS Equipment
Elecena nie prowadzi sprzedaży elementów elektronicznych, ani w niej nie pośredniczy.
Produkt pochodzi z oferty sklepu Analog Devices