elecena.pl

8-Port I/O Expander with LED Intensity Control, Interrupt, and Hot-Insertion Protection

Analog Devices

8-Port I/O Expander with LED Intensity Control, Interrupt, and Hot-Insertion Protection RSS Sample
  • Darmowa próbka
MPN:
MAX7315
Producent:
ANALOG DEVICES
Dodany do bazy:
Ostatnio widziany:
Zmiana ceny:
-100% (21.01.2025)
Poprzednia cena:
2.12

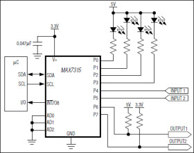
The MAX7315 I²C-/SMBus™-compatible serial interfaced peripheral provides microprocessors with 8 I/O ports. Each I/O port can be individually configured as either an open-drain current-sinking output rated at 50mA at 5.5V, or a logic input with transition detection. A ninth port can be used for transition detection interrupt or as a general-purpose output. The outputs are capable of directly driving LEDs, or providing logic outputs with external resistive pullup up to 5.5V.

PWM current drive is integrated with 8 bits of control. Four bits are global control and apply to all LED outputs to provide coarse adjustment of current from fully off to fully on in 14 intensity steps. Each output then has individual 4-bit control, which further divides the globally set current into 16 more steps. Alternatively, the current control can be configured as a single 8-bit control that sets all outputs at once.

The MAX7315 is pin and software compatible with the PCA9534 and PCA9554(A).

Each output has independent blink timing with two blink phases. All LEDs can be individually set to be on or off during either blink phase, or to ignore the blink control. The blink period is controlled by a register.

The MAX7315 supports hot insertion. All port pins, the active-low INT output, SDA, SCL, and the slave address inputs AD0-2 remain high impedance in power-down (V+ = 0V) with up to 6V asserted upon them.

The MAX7315 is controlled through the 2-wire I²C/SMBus serial interface, and can be configured to one of 64 I²C addresses.

Applications

* Cell Phones * Keypad Backlights * Laptop Computers * LCD Backlights * LED Status Indication * Portable Equipment * RGB LED Drivers

* 400kbps, 2-Wire Serial Interface, 5.5V Tolerant

* 2V to 3.6V Operation

* Overall 8-Bit PWM LED Intensity Control

* Global 16-Step Intensity Control

* Plus Individual 16-Step Intensity Control

* Automatic Two-Phase LED Blinking

* 50mA Maximum Port Output Current

* Outputs Are 5.5V-Rated Open Drain

* Inputs Are Overvoltage Protected to 5.5V

* Transition Detection with Interrupt Output

* Low Standby Current (1.2µA typ; 3.3µA max)

* Tiny 3mm x 3mm, Thin QFN Package

* -40°C to +125°C Temperature Range

* All Ports Can Be Configured as Inputs or Outputs

Elecena nie prowadzi sprzedaży elementów elektronicznych, ani w niej nie pośredniczy.

Produkt pochodzi z oferty sklepu