elecena.pl

Speed-Switching Clock Generator with Power Fail

Analog Devices

Speed-Switching Clock Generator with Power Fail RSS Sample
  • Darmowa próbka
MPN:
MAX7391
Producent:
ANALOG DEVICES
Dodany do bazy:
Ostatnio widziany:

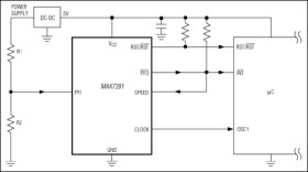
The MAX7391 replaces ceramic resonators, crystals, and supervisory functions for microcontrollers in 3.3V and 5V applications.

The MAX7391 provides a clock source, reset, and power-fail functions. The programmable power-fail function provides early warning of power failure and is configurable to detect either an external voltage or the VCC supply to the device.

The clock output can be switched between normal and half-speed operation. This functionality allows the microcontroller to operate at reduced power and may be used to extend the time available to perform housekeeping tasks, such as writing data to flash during a power failure. Connecting the power-fail output to the SPEED input reduces clock speed automatically during power-fail events.

The MAX7391 clock output is factory programmed to a frequency in the 1MHz to 16MHz range. Four standard frequencies are available. Other frequencies are available upon request. The maximum operating supply current is 5.5mA (typ) with a clock frequency of 12MHz.

Unlike typical crystal and ceramic resonator oscillator circuits, the MAX7391 is resistant to EMI and vibration, and operates reliably at high temperatures. The high-output drive current and absence of high-impedance nodes make the oscillator invulnerable to dirty or humid operating conditions.

The MAX7391 is available in an 8-pin µMAX® package. The MAX7391 standard operating temperature range is from -40°C to +125°C.

Applications

* Appliances and Controls * Handheld Products * Microcontroller Systems * Portable Equipment * White Goods

Elecena nie prowadzi sprzedaży elementów elektronicznych, ani w niej nie pośredniczy.

Produkt pochodzi z oferty sklepu