elecena.pl

Triple-Channel Video Reconstruction Filters with Back-Porch Clamp to GND

Analog Devices

Triple-Channel Video Reconstruction Filters with Back-Porch Clamp to GND RSS Sample
  • Darmowa próbka
MPN:
MAX7438
Producent:
ANALOG DEVICES
Dodany do bazy:
Ostatnio widziany:

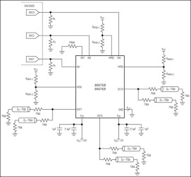
The MAX7438/MAX7439 three-channel, standard-definition video reconstruction filters include a back-porch clamp that sets the output blanking level of the video signal to ground. Each channel of the MAX7438/MAX7439 combines a lowpass filter with adjustable high-frequency boost levels and an output buffer capable of driving two standard 150Ω video loads. The blanking level of the output video signal on each channel is clamped to ground, eliminating the need for large AC-coupling output capacitors. Direct input-coupling circuitry eliminates the need for AC-coupling input capacitors. This DC-in/DC-out architecture results in extremely low line-time distortion. The MAX7438/MAX7439 are ideal for antialiasing and DAC smoothing in digital video devices such as STBs, DVDs, PVRs, and hard disk recorders. The MAX7438/MAX7439 operate from ±5V dual supplies.

The three-channel MAX7438/MAX7439 are ideal for Y, Pb, Pr, and RGB component video signals, three composite video signals, and also Y/C plus CVBS video signals. Each filter channel achieves 60dB of attenuation at 27MHz and a maximally flat passband from DC to 5MHz.

The MAX7438 offers an internal +2V/V gain, while the MAX7439 offers a +3V/V gain.

Applications

* Camcorders * Composite, Component, S-Video Output for NTSC, PAL, SDTV * Game Consoles * Set-Top Boxes/HDR/DVD

* Back-Porch of Video Output Signal Clamped to Ground

* Eliminates Input/Output AC-Coupling Capacitors

* 0.1% Line-Time Distortion

* Stopband: 55dB at 27MHz

* Passband: ±0.8dB out to 5MHz

* Diff Gain = 0.05%, Diff Phase = 0.05 Degrees

* Output Clamped to Ground with Loss of Input

* Each Output Drives Two 150Ω Video Loads

* Up to 2dB of High-Frequency Boost Control

* Ideal for CVBS, Y/C (S-Video), and RGB (Y, Pb, Pr) Outputs for NTSC, PAL, and SDTV

* Filter Bypass Mode

* Small 20-Pin 5mm x 5mm Thin QFN Package

Elecena nie prowadzi sprzedaży elementów elektronicznych, ani w niej nie pośredniczy.

Produkt pochodzi z oferty sklepu