elecena.pl

DeepCover Secure Microcontroller with 1-Wire and SPI

Analog Devices

DeepCover Secure Microcontroller with 1-Wire and SPI RSS Sample
  • Darmowa próbka
MPN:
MAXQ1004
Producent:
ANALOG DEVICES
Dodany do bazy:
Ostatnio widziany:

DeepCover® embedded security solutions cloak sensitive data under multiple layers of advanced physical security to provide the most secure key storage possible.

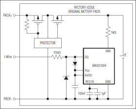
The low-power DeepCover Secure Microcontroller (MAXQ1004) integrates a 10-bit ADC, 1-Wire® slave interface, SPI, AES encryption, random-number generator (RNG), and temperature sensor with a 16-bit MAXQ® pipelined CPU. Performance bandwidth is sufficient to handle master or slave challenge-response authentication in portable devices.

The device incorporates 16KB of flash memory and 640B of RAM. Factory programming of a customer secret key is available upon request. The microcontroller runs within a wide 1.7V to 3.6V operating range.

For the ultimate in low-power performance, an ultra-low-power stop mode (300nA typ) is available. In this mode, only a minimum amount of circuitry is powered to support detection of the start of a 1-Wire transaction. When 1-Wire activity is detected, the microcontroller is turned on and the command is executed in an atomic fashion. This allows for stateless operation between commands, providing the highest reliability and lowest power consumption.

Applications

* Battery Chargers

* Battery Packs

* Portable Electronics

* High-Performance, Low-Power, 16-Bit MAXQ20 RISC Core

* 6MHz Operation from an Internal Oscillator, Approaching 1MIPS per MHz

* 1.7V to 3.6V Wide Operating Voltage

* Three Independent Data Pointers Accelerate Data Movement with Automatic Increment/Decrement

* Up to Eight General-Purpose I/O Pins

* 16-Level Hardware Stack

* Optimized for C-Compiler (High-Speed/Density Code)

* Memory

* 16KB Flash Memory, In-Application Programmable

* 640B of Data RAM

* 4KB of ROM

* JTAG/TAP Bootloader Mode for In-System Programming

Elecena nie prowadzi sprzedaży elementów elektronicznych, ani w niej nie pośredniczy.

Produkt pochodzi z oferty sklepu