SiGe High-Linearity, 1700MHz to 2200MHz Downconversion Mixer with LO Buffer/Switch
Analog Devices
RSS
Sample
- Darmowa próbka
- MPN:
- MAX9996
- Producent:
- ANALOG DEVICES
- Dodany do bazy:
- Ostatnio widziany:
- Zmiana ceny:
- -100% (20.01.2025)
- Poprzednia cena:
- 10.41
Sugerowane produkty dla max9986
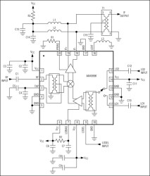
The MAX9996 high-linearity downconversion mixer provides 8.3dB gain, +26.5dBm IIP3, and 9.7dB NF for 1700MHz to 2200MHz UMTS/W-CDMA, DCS, and PCS base-station receiver applications. With a 1900MHz to 2400MHz LO frequency range, this particular mixer is ideal for high-side LO injection receiver architectures. Low-side LO injection is supported by the MAX9994, which is pin-for-pin and functionally compatible with the MAX9996.
In addition to offering excellent linearity and noise performance, the MAX9996 also yields a high level of component integration. This device includes a double-balanced passive mixer core, an IF amplifier, a dual-input LO selectable switch, and an LO buffer. On-chip baluns are also integrated to allow for single-ended RF and LO inputs. The MAX9996 requires a nominal LO drive of 0dBm, and supply current is guaranteed to be below 240mA.
The MAX9994/MAX9996 are pin compatible with the MAX9984/MAX9986 815MHz to 995MHz mixers, making this entire family of downconverters ideal for applications where a common PC board layout is used for both frequency bands. The MAX9996 is also functionally compatible with the MAX9993.
The MAX9996 is available in a compact, 20-pin, TQFN package (5mm x 5mm) with an exposed paddle. Electrical performance is guaranteed over the extended -40°C to +85°C temperature range.
Applications
* cdmaOne™ and cdma2000® Base Stations * DCS1800/PCS1900 EDGE Base Stations * Digital and Spread-Spectrum Communication Systems * Fixed Broadband Wireless Access * Microwave Links * Military Systems * PHS/PAS Base Stations Predistortion Receivers * Private Mobile Radios (PMRs) * UMTS/WCDMA Base Stations * Wireless Local Loop (WLL)
Elecena nie prowadzi sprzedaży elementów elektronicznych, ani w niej nie pośredniczy.
Produkt pochodzi z oferty sklepu Analog Devices