elecena.pl

825MHz to 915MHz, SiGe High-Linearity Active Mixer

Analog Devices

825MHz to 915MHz, SiGe High-Linearity Active Mixer RSS Sample
  • Darmowa próbka
MPN:
MAX9982
Producent:
ANALOG DEVICES
Dodany do bazy:
Ostatnio widziany:

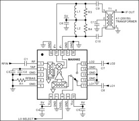
The MAX9982 fully integrated SiGe mixer is optimized to meet the demanding requirements of GSM850, GSM900, and CDMA850 base-station receivers. Each high-linearity device includes a local oscillator (LO) switch, LO driver, and active mixer. On-chip baluns are also integrated to allow for single-ended RF and LO inputs. Since the active mixer provides 2dB of conversion gain, the device effectively replaces the IF amplifier stage, which typically follows most passive mixer implementations.

The MAX9982 provides exceptional linearity with an input IP3 of greater than +26dBm. The integrated LO driver allows for a wide range of LO drive levels from -5dBm to +5dBm. In addition, the built-in switch enables rapid LO selection of less than 250ns, as needed for GSM frequency-hopping applications.

The MAX9982 is available in a 20-pin QFN package (5mm x 5mm) with an exposed paddle and is specified over the -40°C to +85°C extended temperature range.

Applications

* Cellular cdmaOne™ and cdma2000® Base Station Receivers * Microwave Links * Network (iDEN®) Base Station Receivers

Elecena nie prowadzi sprzedaży elementów elektronicznych, ani w niej nie pośredniczy.

Produkt pochodzi z oferty sklepu