elecena.pl

1.2W, Low-EMI, Filterless, Mono Class D Amplifier with Stereo DirectDrive Headphone Amplifiers

Analog Devices

1.2W, Low-EMI, Filterless, Mono Class D Amplifier with Stereo DirectDrive Headphone Amplifiers RSS Sample
  • Darmowa próbka
MPN:
MAX9770
Producent:
ANALOG DEVICES
Dodany do bazy:
Ostatnio widziany:

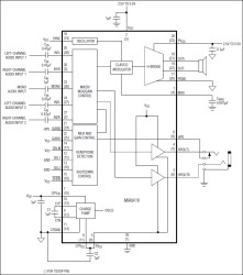
The MAX9770 combines a mono, filterless, Class D speaker amplifier and stereo DirectDrive® headphone amplifier in a single device. The MAX9770 operates from a single 2.5V to 5.5V supply and includes features that reduce external component count, system cost, board space, and offer improved audio reproduction.

The speaker amplifier makes use of Maxim's Class D architecture, providing Class AB performance with Class D efficiency, conserving board space, and extending battery life. The speaker amplifier delivers 1.2W into an 8Ω load while offering efficiencies above 85%. A spread-spectrum modulation scheme reduces radiated emissions caused by the modulation frequency. Furthermore, the MAX9770 oscillator can be synchronized to an external clock through the SYNC input, avoiding possible problem frequencies inside a system. The speaker amplifier features THD+N as low as 0.025%, high 70dB PSRR, and SNR in excess of 90dB.

The headphone amplifiers feature Maxim's DirectDrive architecture that produces a ground-referenced output from a single supply, eliminating the need for large DC-blocking capacitors. The headphone amplifiers deliver up to 80mW into a 16Ω load, feature low 0.015% THD+N, high 85dB PSRR, and ±8kV ESD-protected outputs. A headphone sense input detects the presence of a headphone, and automatically configures the amplifiers for either speaker or headphone mode.

The MAX9770 includes internally set, logic-selectable gain, and a comprehensive input multiplexer/mixer, allowing multiple audio sources to be selected and for true mono reproduction of a stereo source in speaker mode. Industry-leading click-and-pop suppression eliminates audible transients during power and shutdown cycles. A low-power shutdown mode decreases supply current consumption to 0.1µA, further extending battery life.

The MAX9770 is offered in space-saving, thermally efficient 28-pin TQFN (5mm x 5mm x 0.8mm) and 28-pin TSSOP packages. The MAX9770 features thermal-overload and output short-circuit protection, and is specified over the extended -40°C to +85°C temperature range.

Applications

* Cell Phones * Compact Notebooks * PDAs

* 1.2W Filterless Class D Amplifiers Pass FCC Class B Radiated EMI Standards with 100mm of Cable

* Spread-Spectrum Mode Offers 5dB EMI Improvement over Conventional Methods

* 80mW DirectDrive Headphone Amplifier Eliminates Bulky DC-Blocking Capacitors

* High 85dB PSRR at 217Hz

* 85% Efficiency

* Low 0.015% THD+N

* Industry-Leading Click-and-Pop Suppression

* Integrated 3-Way Input Mixer/Multiplexer (MAX9770)

* Logic-Adjustable Gain

* Short-Circuit and Thermal Protection

* Available in Space-Saving, Thermally Efficient Packages

Elecena nie prowadzi sprzedaży elementów elektronicznych, ani w niej nie pośredniczy.

Produkt pochodzi z oferty sklepu