3.2W, High-Efficiency, Low-EMI, Filterless, Class D Audio Amplifier
Analog Devices
RSS
Sample
- Darmowa próbka
- MPN:
- MAX9759
- Producent:
- ANALOG DEVICES
- Dodany do bazy:
- Ostatnio widziany:
- Zmiana ceny:
- -100% (21.01.2025)
- Poprzednia cena:
- 0.90
Sugerowane produkty dla max9759
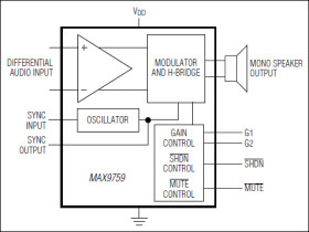
The MAX9759 mono Class D, audio power amplifier provides Class AB amplifier audio performance with the benefits of Class D efficiency, eliminating the need for a heatsink and extending battery life. The MAX9759 delivers up to 3.2W of continuous power into a 4Ω load while offering greater than 90% efficiency. Maxim's next-generation, low-EMI modulation scheme allows the amplifier to operate without an external LC filter while still meeting FCC EMI-radiated emission levels.
The MAX9759 offers two modulation schemes: a fixed-frequency modulation (FFM) mode and a spread-spectrum modulation (SSM) mode. The SSM mode flattens the wideband spectral components, reducing EMI-radiated emissions due to the modulation frequency. Furthermore, the MAX9759 oscillator can be synchronized to an external clock through the SYNC input, allowing the switching frequency to range from 1000kHz to 1600kHz. The SYNC input and SYNCOUT output of the MAX9759 allow multiple Maxim Class D amplifiers to be cascaded and frequency locked, minimizing interference due to clock intermodulation. The MAX9759 utilizes fully differential input amplifiers, a full-bridged output, comprehensive click-and-pop suppression, and features four selectable gain settings (6dB, 12dB, 18dB, 24dB).
The MAX9759 features high 81dB PSRR, low 0.02% THD+N, and SNR in excess of 90dB. Short-circuit and thermal-overload protection prevents damage to the device during a fault condition. The MAX9759 operates from a single 5V supply, consumes 8.4mA of supply current, and is available in a 16-pin thin QFN package (4mm x 4mm x 0.8mm). The MAX9759 is fully specified over the extended -40°C to +85°C temperature range.
Applications
* Cell Phones/PDAs * Flat-Panel PC Monitors * LCD Projectors * LCD TVs * Notebook PCs * Portable DVD Players
* 3.2W into 4Ω Load (THD+N = 10%)
* Filterless Amplifier Passes FCC Radiated Emissions Standards with 7.6cm of Cable
* 92% Efficiency
* High PSRR (81dB at 1kHz)
* Low 0.02% THD+N
* External Clock Synchronization for Multiple, Cascaded Maxim Class D Amplifiers
* 3.0V to 5.5V Single-Supply Operation
* Pin-Selectable Gain (6dB, 12dB, 18dB, 24dB)
* Integrated Click-and-Pop Suppression
* Low Quiescent Current (8.4mA)
* Low-Power Shutdown Mode (10µA)
* Mute Function
* Short-Circuit and Thermal-Overload Protection
* Available in Thermally Efficient Package 16-Pin TQFN (4mm x 4mm x 0.8mm)
Elecena nie prowadzi sprzedaży elementów elektronicznych, ani w niej nie pośredniczy.
Produkt pochodzi z oferty sklepu Analog Devices