elecena.pl

1V, Fixed-Gain, DirectDrive®, Stereo Headphone Amplifier with Shutdown

Analog Devices

1V, Fixed-Gain, DirectDrive®, Stereo Headphone Amplifier with Shutdown RSS Sample
  • Darmowa próbka
MPN:
MAX9721
Producent:
ANALOG DEVICES
Dodany do bazy:
Ostatnio widziany:

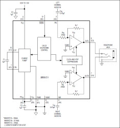
The MAX9721 fixed-gain, stereo headphone amplifier is ideal for portable equipment where board space is at a premium. The MAX9721 uses a unique DirectDrive architecture to produce a ground-referenced output from a single supply, eliminating the need for large DC-blocking capacitors, saving cost, board space, and component height. Fixed gains of -2V/V (MAX9721A), -1.5V/V (MAX9721B), and -1V/V (MAX9721C) further reduce external component count.

The MAX9721 delivers up to 20mW per channel into a 32Ω load and achieves 0.006% THD+N. An 80dB at 1kHz power-supply rejection ratio (PSRR) allows the MAX9721 to operate from noisy digital supplies without an additional linear regulator. The MAX9721 includes ±8kV ESD protection on the headphone output. Comprehensive click-and-pop circuitry suppresses audible clicks and pops at startup and shutdown. A low-power shutdown mode reduces supply current to 1.0µA (typ).

The MAX9721 operates from a single 0.9V to 1.8V supply allowing the device to be powered directly from a single AA or AAA battery. The MAX9721 consumes only 2.2mA of supply current, provides short-circuit protection, and is specified over the extended -40°C to +85°C temperature range. The MAX9721 is available in a tiny (1.54mm x 2.02mm x 0.6mm), 12-bump chip-scale package (UCSP™) and a 12-pin thin QFN package (4mm x 4mm x 0.8mm).

Applications

* Cell Phones * MP3 Players * PDAs * Portable Audio Equipment * Smartphones

* Single Cell, 0.9V to 1.8V Single-Supply Operation

* Fixed Gain Eliminates External Feedback Network

* MAX9721A: -2V/V

* MAX9721B: -1.5V/V

* MAX9721C: -1V/V

* Ground-Referenced Outputs Eliminate DC Bias

* No Degradation of Low-Frequency Response Due to Output Capacitors

* 20mW per Channel into 32Ω

* Low 0.006% THD+N

* High PSRR (80dB at 1kHz)

* Integrated Click-and-Pop Suppression

* Low Quiescent Current (2.2mA)

* Low-Power Shutdown Control

* Short-Circuit Protection

* ±8kV ESD-Protected Amplifier Outputs

* Available in Space-Saving Packages

* 12-Bump UCSP (1.54mm x 2.02mm x 0.6mm)

* 12-Pin Thin QFN (4mm x 4mm x 0.8mm)

Elecena nie prowadzi sprzedaży elementów elektronicznych, ani w niej nie pośredniczy.

Produkt pochodzi z oferty sklepu