elecena.pl

Low-Power, Low-Offset, Dual Mode, Class H DirectDrive Headphone Amplifier

Analog Devices

Low-Power, Low-Offset, Dual Mode, Class H DirectDrive Headphone Amplifier RSS Sample
  • Darmowa próbka
MPN:
MAX97200
Producent:
ANALOG DEVICES
Dodany do bazy:
Ostatnio widziany:

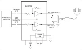
The MAX97200 is a 45mW Class H headphone amplifier that runs from a single low 1.8V supply voltage and employs Maxim's second-generation DirectDrive® technology.

The MAX97200 features a Dual Mode™ internal charge pump to generate the power rails for the amplifier. The charge-pump output can be ±PVIN/2 or ±PVIN depending on the amplitude of the output signal. When the output voltage is low, the power-supply voltage is ±PVIN/2. When the output signal demands larger output voltage, the charge pump switches modes so that a greater power-supply voltage is realized and more output power can be delivered to the load.

Second-generation DirectDrive technology improves power consumption when compared to first-generation DirectDrive amplifiers. The MAX97200 can be powered from a regulated 1.8V and have similar power consumption to a traditional DirectDrive amplifier that is powered from 0.9V.

Maxim's DirectDrive architecture uses an inverting charge pump to derive a negative voltage supply. The headphone amplifier is powered between the positive supply and the generated negative rail. This scheme allows the audio output signal to be biased about ground, eliminating the need for large DC-blocking capacitors between the amplifier output and the headphone load.

Low-output offset voltage provides very good click-and-pop performance both into and out of shutdown. High signal-to-noise ratio maintains system fidelity.

The MAX97200 is available in a tiny, 12-bump wafer level packaging (WLP 1.27mm x 1.65mm) with a small, 0.4mm lead pitch and specified over the -40°C to +85°C extended temperature range.

Applications

* Cellular Phones * MP3 Players * Smartphones * VoIP Phones

* Second-Generation DirectDrive Technology

* Dynamic, Class H, Dual Mode Charge Pump

* Low Voltage Operation, VPVIN = 1.8V

* Low Quiescent Current, 1.15mA (typ) at VPVIN = 1.8V

* Eliminates Large Output DC-Blocking Capacitors

* Industry-Leading Click-and-Pop Performance

* High-Fidelity, SNR 105dB (5.6µV Output Noise)

* Output Power 34mW into 32Ω (THD+N 1%)

* Output Power 45mW into 16Ω (THD+N 10%)

* Tiny, 12-Bump, 1.27mm x 1.65mm (0.4mm Lead Pitch) WLP Package

Elecena nie prowadzi sprzedaży elementów elektronicznych, ani w niej nie pośredniczy.

Produkt pochodzi z oferty sklepu