elecena.pl

50mW, DirectDrive®, Stereo Headphone Amplifier with SmartSense™ and Shutdown

Analog Devices

50mW, DirectDrive®, Stereo Headphone Amplifier with SmartSense™ and Shutdown RSS Sample
  • Darmowa próbka
MPN:
MAX9720
Producent:
ANALOG DEVICES
Dodany do bazy:
Ostatnio widziany:
Zmiana ceny:
-100% (22.01.2025)
Poprzednia cena:
1.31

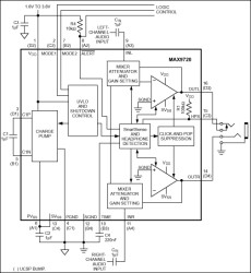
The MAX9720 stereo headphone amplifier combines Maxim's DirectDrive architecture and SmartSense, an automatic mono/stereo detection feature. Conventional headphone amplifiers require a bulky DC-blocking capacitor between the headphone and the amplifier. DirectDrive produces a ground-referenced output from a single supply, eliminating the need for large DC-blocking capacitors, saving cost, board space, and component height.

SmartSense automatically detects the presence of a short at either the left or right amplifier output. Under a fault condition, the shorted output is automatically disabled and the stereo input signal is automatically mixed and routed to the remaining active channel. This feature is useful in cell phone and PDA applications where a variety of headphone jacks with unknown loads can be inserted into the headphone jack socket. SmartSense prevents both damage to the amplifier and eliminates battery drain into a shorted load.

The MAX9720 delivers up to 50mW per channel into a 16Ω load and has an ultra-low 0.003% THD+N. A high (92dB at 217kHz) power-supply rejection ratio (PSRR) allows the device to operate from noisy digital supplies without additional power conditioning. The gain of the MAX9720 is set internally, further reducing component count. Two gain options are available (-1V/V, MAX9720A and -1.41V/V, MAX9720B). The headphone outputs include a comprehensive click-and-pop circuitry that eliminates audible glitches on startup and shutdown. A shutdown mode provides a fast 250µs turn-on time.

The MAX9720 operates from a single 1.8V to 3.6V supply and consumes only 5mA of supply current. The MAX9720 also features thermal overload protection, and is specified over the extended -40°C to +85°C temperature range. The MAX9720 is available in a tiny (2mm x 2mm x 0.6mm) 16-bump chip-scale package (UCSP™) and a 16-pin TSSOP package.

Applications

* Cell Phones * MP3 Players * Notebook Computers * PDAs * Portable Audio Equipment * Smartphones * Tablet PCs

* DirectDrive Eliminates Bulky DC-Blocking Capacitors

* SmartSense Automatic Short Detection

* Low 5mA Quiescent Current

* Fixed Gain Eliminates External Feedback Network

* MAX9720A: -1V/V

* MAX9720B: -1.41V/V

* 50mW per Channel Output Power

* Ultra-Low 0.003% THD+N

* High PSRR (92dB at 217Hz)

* Integrated Click-and-Pop Suppression

* 1.8V to 3.6V Single-Supply Operation

* Thermal Overload Protection

* Available in Space-Saving Packages

* 16-Bump UCSP (2mm x 2mm x 0.6mm)

* 16-Pin TSSOP

Elecena nie prowadzi sprzedaży elementów elektronicznych, ani w niej nie pośredniczy.

Produkt pochodzi z oferty sklepu