elecena.pl

3W Mono/Stereo BTL Audio Power Amplifiers with Shutdown

Analog Devices

3W Mono/Stereo BTL Audio Power Amplifiers with Shutdown RSS Sample
  • Darmowa próbka
MPN:
MAX9711
Producent:
ANALOG DEVICES
Dodany do bazy:
Ostatnio widziany:
Zmiana ceny:
-100% (22.01.2025)
Poprzednia cena:
0.79

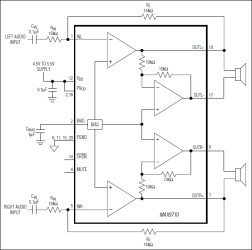
The MAX9710/MAX9711 are stereo/mono 3W bridge-tied load (BTL) audio power amplifiers. These devices are PC99/01 compliant, operate from a single 4.5V to 5.5V supply, and feature an industry-leading 100dB PSRR, which allows these devices to operate from noisy supplies without additional, costly power-supply conditioning. An ultra-low 0.005% THD+N ensures clean, low-distortion amplification of the audio signal while click-and-pop suppression eliminates audible transients on power and shutdown cycles. Power-saving features include low 2mV VOS (minimizing DC current drain through the speakers), low 7mA supply current, and a 0.5µA shutdown mode. A MUTE function allows the outputs to be quickly enabled or disabled.

These devices include thermal overload protection, are specified over the extended −40°C to +85°C temperature range, and are supplied in thermally efficient packages. The MAX9710 is available in a 20-pin thin QFN package (5mm x 5mm x 0.8mm). The MAX9711 is available in a 12-pin thin QFN package (4mm × 4mm × 0.8mm).

Applications

* Flat-Panel PC Displays

* Flat-Panel TVs

* General-Purpose Audio

* Notebook Computers

* Powered Speakers

* Two-Way Radios

* 3W into 3Ω (1% THD+N)

* 4W into 3Ω (10% THD+N)

* Industry-Leading, Ultra-High 100dB PSRR

* PC99/01 Compliant

* Click-and-Pop Suppression

* Low 0.005% THD+N

Elecena nie prowadzi sprzedaży elementów elektronicznych, ani w niej nie pośredniczy.

Produkt pochodzi z oferty sklepu