elecena.pl

2.3W, Ultra-Low-EMI, Filterless, Class D Audio Amplifier

Analog Devices

2.3W, Ultra-Low-EMI, Filterless, Class D Audio Amplifier RSS Sample
  • Darmowa próbka
MPN:
MAX9705
Producent:
ANALOG DEVICES
Dodany do bazy:
Ostatnio widziany:

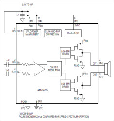
The MAX9705 3rd-generation, ultra-low EMI, mono, Class D audio power amplifier provides Class AB performance with Class D efficiency. The MAX9705 delivers 2.3W into a 4Ω load and offers efficiencies above 85%. Active emissions limiting (AEL) circuitry greatly reduces EMI by actively controlling the output FET gate transitions under all possible transient output-voltage conditions. AEL prevents high-frequency emissions resulting from conventional Class D free-wheeling behavior in the presence of an inductive load. Zero dead time (ZDT) technology maintains state-of-the-art efficiency and THD+N performance by allowing the output FETs to switch simultaneously without cross-conduction. A spread-spectrum modulation scheme eliminates the need for output filtering found in traditional Class D devices. These design concepts reduce an application's component count and extend battery life.

The MAX9705 offers two modulation schemes: a fixed-frequency (FFM) mode and a spread-spectrum (SSM) mode that further reduces EMI-radiated emissions due to the modulation frequency. The MAX9705 oscillator can be synchronized to an external clock through the SYNC input, allowing the switching frequency to be externally defined. The SYNC input also allows multiple MAX9705s to be cascaded and frequency locked, minimizing interference due to clock intermodulation. The device utilizes a fully differential architecture, a full-bridged output, and comprehensive click-and-pop suppression. The gain of the MAX9705 is set internally (MAX9705A: 6dB, MAX9705B: 12dB, MAX9705C: 15.6dB, MAX9705D: 20dB), further reducing external component count.

The MAX9705 is available in 10-pin TDFN (3mm x 3mm x 0.8mm) and 12-bump UCSP™ (1.5mm x 2mm x 0.6mm) packages. The MAX9705 is specified over the extended -40°C to +85°C temperature range.

Applications

* Cellular Phones * MP3 Players * PDAs * Portable Audio

* Filterless Amplifier Passes FCC-Radiated Emissions Standards with 24in of Cable

* Unique Spread-Spectrum Mode and Active Emissions Limiting (AEL) Achieves Better than 20dB Margin Under FCC Limits

* Zero Dead Time (ZDT) H-Bridge Maintains State-of-the-Art Efficiency and THD+N

* Simple Master-Slave Setup for Stereo Operation

* Up to 90% Efficiency

* 2.3W into 4Ω (1% THD+N)

* Low 0.02% THD+N (POUT = 1W, VDD = 5.0V)

* High PSRR (75dB at 217Hz)

* Integrated Click-and-Pop Suppression

* Low Quiescent Current (5.4mA)

* Low-Power Shutdown Mode (0.3µA)

* Short-Circuit and Thermal-Overload Protection

* Available in Thermally Efficient, Space-Saving Packages

* 10-Pin TDFN (3mm x 3mm x 0.8mm)

* 12-Bump UCSP (1.5mm x 2mm x 0.6mm)

* Pin-for-Pin Compatible with the MAX9700 and MAX9712

Elecena nie prowadzi sprzedaży elementów elektronicznych, ani w niej nie pośredniczy.

Produkt pochodzi z oferty sklepu