elecena.pl

7-Bit, Programmable VCOM Reference with 30x OTP Memory

Analog Devices

7-Bit, Programmable VCOM Reference with 30x OTP Memory RSS Sample
  • Darmowa próbka
MPN:
MAX9660
Producent:
ANALOG DEVICES
Dodany do bazy:
Ostatnio widziany:

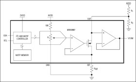
The MAX9660 provides a programmable reference voltage for VCOM adjustment in TFT-LCD panels. A 7-bit, current digital-to-analog converter (DAC) sinks current from an external resistor-divider string to create the VCOM reference voltage, which then serves as the input to a voltage buffer capable of driving out high current.

The MAX9660 includes multiple one-time programmable (MOTP) memory to store the DAC code on the chip, eliminating the need for external EEPROM. The chip supports up to 30 write operations to MOTP memory.

The MAX9660 has an I²C interface to set the VCOM reference voltage and write into MOTP memory.

Applications

* Instrumental Control Voltage Source * TFT-LCD Panels

* VCOM Amplifier with 900mA Peak Output Current

* Integrated Nonvolatile Memory to Store VCOM Setting

* 7-Bit, Adjustable Sink-Current Device

* Resistor-Adjustable, Full-Scale Range

* 2.5V to 3.6V Logic Supply Range

* 8V to 20V Analog Supply Range

Elecena nie prowadzi sprzedaży elementów elektronicznych, ani w niej nie pośredniczy.

Produkt pochodzi z oferty sklepu