elecena.pl

Multiple-Output Network Clock Generator

Analog Devices

Multiple-Output Network Clock Generator RSS Sample
  • Darmowa próbka
MPN:
MAX9489
Producent:
ANALOG DEVICES
Dodany do bazy:
Ostatnio widziany:

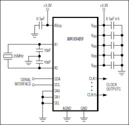
The MAX9489 clock generator provides multiple clock outputs, ideal for network routers. The MAX9489 provides 15 buffered clock outputs, each independently programmable to any of 10 individual frequencies: 133MHz, 125MHz, 100MHz, 83MHz, 80MHz, 66MHz, 62.5MHz, 50MHz, 33MHz, or 25MHz. All of the outputs are single-ended LVCMOS. The MAX9489 is controlled through its I²C interface.

At power-up, the frequency of output CLK1 is set by the tri-level input SEL to 100MHz, 125MHz, or 133MHz, while all other outputs are logic low. All outputs are then programmable to any available frequency through the I²C interface. Additionally, all output frequencies are adjustable up or down, by a margin of 5% or 10%, through the I²C interface.

The MAX9489 requires a 25MHz reference that can be either a crystal or an external clock signal. The MAX9489 requires a +3.0V to +3.6V power supply and is available in a 32-pin thin QFN package with an exposed pad for heat removal.

Applications

* Network Hubs, Switches, Routers * Storage Area Networks/Network Attached Storage * Telecom/Networking Equipment

* 15 LVCMOS Outputs with 10 Independently Programmable Frequencies: 133MHz, 125MHz, 100MHz, 83MHz, 80MHz, 66MHz, 62.5MHz, 50MHz, 33MHz, and 25MHz

* 25MHz Crystal or Clock Input Reference

* Programmable Through I²C Interface

* Programmable Output Frequency Margin of ±5% or ±10%

* Pin-Selectable Power-Up Frequency for CLK1 Output: 100MHz, 125MHz, or 133MHz

* Low Output Period Jitter: < 48psRMS

* Output-to-Output Skew < 200ps

* Available in 32-Lead, 5mm x 5mm x 0.8mm, Thin QFN Package

* Operates from +3.0V to +3.6V Power Supply

* Power Dissipation 450mW (typ)

* Extended Temperature Range: -40°C to +85°C

Elecena nie prowadzi sprzedaży elementów elektronicznych, ani w niej nie pośredniczy.

Produkt pochodzi z oferty sklepu