Low-Power, Low-Distortion, Central-Office ADSL Drivers and Integrated Drivers/Receivers
Analog Devices
RSS
Sample
- Darmowa próbka
- MPN:
- MAX9481
- Producent:
- ANALOG DEVICES
- Dodany do bazy:
- Ostatnio widziany:
Sugerowane produkty dla max9480
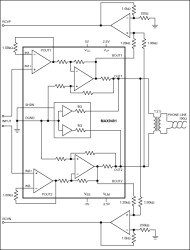
The MAX9480/MAX9481/MAX9482 low-power, low-distortion, class-G, high-current asymmetric digital subscriber line (ADSL) drivers offer rail-to-rail output and are ideal for ADSL in central-office applications. Operating from ±5V and ±2.5V supplies, the drivers incorporate two high-speed current-feedback preamplifiers driving two fixed-gain class-G buffers. The buffers can deliver 20.4dBm average line power with a signal crest factor of 5.3, and are designed to be directly DC or AC bridged across a 1:2.5 transformer.
The MAX9480/MAX9481/MAX9482 employ an active line termination scheme for incoming signals that eliminates the need for back-match resistors, reducing line-card power consumption at full rate to less than half of that required by conventional class-AB line-driver circuits.
The MAX9480 includes a hybrid network and two lownoise, fixed-gain-of-4.6V/V receive amplifiers. The part is designed to recover the receive signal to the same level as that of a conventional line interface circuit that incorporates a 1:2 transformer and standard back-matched hybrid, without degrading signal-to-noise ratio (SNR) or line-impedance sensitivity. The MAX9481 provides only the preamplifiers and buffers without the hybrid or receivers. The MAX9482 provides preamplifiers, buffers, and uncommitted receive amplifiers. All devices have a low-output-impedance shutdown function for saving power when not transmitting.
At full-rate 20.4dBm discrete multitone data transmission (DMT), the total dynamic power dissipation is only 680mW (MAX9480/MAX9482) or 655mW (MAX9481). The MAX9480/MAX9481 are available in a 20-pin TSSOP package and the MAX9482 is available in 28-pin TSSOP and 32-pin QFN packages. All devices operate over the extended -40°C to +85°C temperature range.
Applications
* Central Office * DSLAM * Full-Rate ADSL * HDSL
* Dissipate Only 655mW While Driving 20.4dBm ADSL Full-Rate DMT-Modulated Signal
* Operate with ±5.0V and ±2.5V Power Supplies
* Complete ADSL Central-Office Line Interface(MAX9480/MAX9482)
* Two Preamplifiers plus Class-G Rail-to-Rail Buffers
* Active Line Termination plus Integrated Hybrid (MAX9480)
* Low-Noise Uncommitted Receive Amplifiers (MAX9482)
* Fixed-Gain Receive Amplifiers (MAX9480)
* Low-Output-Impedance Shutdown Mode
* Preamplifiers, Buffers, and Active Line Termination Functions (MAX9481)
* High-Output-Drive Capability
* 15VP-P Differential Output Voltage Swing at RL = 16Ω
* 500mA Output-Drive
* Low Distortion: -71dBc Highest Harmonic at 1MHz and 14VP-P
* High Speed: 250V/µs Slew Rate, 80MHz -3dB Bandwidth (G = -3)
* Thermal Shutdown
* Exposed Pads Improve Thermal Performance
Elecena nie prowadzi sprzedaży elementów elektronicznych, ani w niej nie pośredniczy.
Produkt pochodzi z oferty sklepu Analog Devices