elecena.pl

Multiple Output Clock Generators with Dual PLLs and OTP

Analog Devices

Multiple Output Clock Generators with Dual PLLs and OTP RSS Sample
  • Darmowa próbka
MPN:
MAX9472
Producent:
ANALOG DEVICES
Dodany do bazy:
Ostatnio widziany:

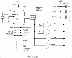
The MAX9471/MAX9472 multipurpose clock generators are ideal for consumer and communication applications. The MAX9471/MAX9472 feature two buffered phase-locked loop (PLL) outputs that can be independently set from 4MHz to 200MHz. These devices also provide one (MAX9472) or two (MAX9471) buffered outputs of the reference clock.

The MAX9471 outputs a set of MPEG/AC3 audio and video frequencies most commonly used in consumer applications. The MAX9472 outputs a set of common audio frequencies. These frequencies are selected through an I²C interface (MAX9471) or by setting the three-level FS pins. The MAX9471/MAX9472 feature a one-time-programmable (OTP) ROM, allowing one-time programming of the two PLL outputs.

The MAX9471/MAX9472 include two basic configurations. In one configuration, the OTP ROM sets PLL1 output to any frequency between 4MHz to 200MHz, and the I²C interface (MAX9471) or programmable pins set the PLL2 output frequency to a set of audio and video frequencies. In the other configuration, the OTP ROM sets both PLL1 and PLL2 frequencies to fixed values between 4MHz to 200MHz. In both cases, the reference output is available, but the OTP ROM can disable it.

The OTP ROM on the MAX9471/MAX9472 is factory set based on the customer requirements. Contact the factory for samples with preferred frequencies.

The devices operate from a 3.3V supply and are specified over the -40°C to +85°C extended temperature range. The MAX9471 is available in a 20-pin TQFN package. The MAX9472 is available in a 14-pin TSSOP package.

Applications

* Communication Systems * Data Networking Systems * Digital TVs * Home Entertainment Centers * Multimedia PCs * Set-Top Boxes

* 5MHz to 50MHz Input Clock Reference

* Crystal or Input-Clock-Based Reference

* Two Fractional-N Feedback PLLs (4MHz to 200MHz) with Buffered Outputs

* Two Buffered Outputs of Reference Clock

* OTP for Factory-Preset PLL Frequencies Available (Contact Factory)

* Programmable Through I²C Interface or Three-Level Logic Pins for Video or Audio Clocks

* Low-RMS Jitter PLL (14ps for 45MHz)

* Integrated VCXO with ±200ppm Tuning Range

* Available in 20-Pin TQFN and 14-Pin TSSOP Packages

* +3.3V Supply

* -40°C to +85°C Temperature Range

Elecena nie prowadzi sprzedaży elementów elektronicznych, ani w niej nie pośredniczy.

Produkt pochodzi z oferty sklepu