Lowest Power 3.0GHz ECL/PECL Differential Data and Clock D Flip-Flop
Analog Devices
RSS
Sample
- Darmowa próbka
- MPN:
- MAX9381
- Producent:
- ANALOG DEVICES
- Dodany do bazy:
- Ostatnio widziany:
- Zmiana ceny:
- -100% (17.01.2025)
- Poprzednia cena:
- 6.37
Sugerowane produkty dla power3
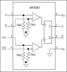
The MAX9381 differential data, differential clock D flip-flop is pin compatible with the ON Semiconductor MC100EP52, with the added benefit of a wider supply-voltage range from 2.25V to 5.5V and 25% lower supply current. Data enters the master part of the flip-flop when the clock is low and is transferred to the outputs upon a positive transition of the clock. Interchanging the clock inputs allows the part to be used as a negative edge-triggered device. The MAX9381 utilizes input clamping circuits that ensure the stability of the outputs when the inputs are left open or at VEE.
The MAX9381 is offered in an 8-pin SO package and the smaller 8-pin µMAX package.
Applications
* Automated Test Equipment (ATE) * Central Office Telecom Equipment * DLCs * DSLAM * Precision Clock and Data Distribution * Wireless Base Stations
Elecena nie prowadzi sprzedaży elementów elektronicznych, ani w niej nie pośredniczy.
Produkt pochodzi z oferty sklepu Analog Devices