elecena.pl

LVTTL/TTL-to-Differential LVPECL/PECL Translators

Analog Devices

LVTTL/TTL-to-Differential LVPECL/PECL Translators RSS Sample
  • Darmowa próbka
MPN:
MAX9372
Producent:
ANALOG DEVICES
Dodany do bazy:
Ostatnio widziany:
Zmiana ceny:
-100% (20.01.2025)
Poprzednia cena:
6.93

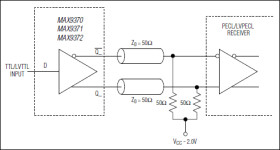
The MAX9370/MAX9371/MAX9372 LVTTL/TTL-to-differential LVPECL/PECL translators are designed for high-speed communication signal and clock driver applications. The MAX9370/MAX9372 are dual LVTTL/TTL-to-LVPECL/PECL translators that operate in excess of 1GHz. The MAX9371 is a single translator. The MAX9370/MAX9371 operate over a wide 3.0V to 5.25V supply range, allowing high-performance clock or data distribution in systems with a nominal 3.3V or 5.0V supply. The MAX9372 is designed to operate from 3.0V to 3.6V.

The devices default to output high if the input is disconnected. They feature low 270ps propagation delay. The MAX9370/MAX9371/MAX9372 employ industry-standard flow-through pinouts. These devices are specified for operation from -40°C to +85°C, and are offered in space-saving, 8-pin SOT23, µMAX, and SO packages.

Applications

* Central Office Clock Distribution * DSLAM/DLC * Mass Storage * Precision Clock/Data Level Translation * Wireless Base Stations

Elecena nie prowadzi sprzedaży elementów elektronicznych, ani w niej nie pośredniczy.

Produkt pochodzi z oferty sklepu