elecena.pl

1A, 97% Efficiency, 30µA Quiescent Current, Step-Up Converter with True Shutdown

Analog Devices

1A, 97% Efficiency, 30µA Quiescent Current, Step-Up Converter with True Shutdown RSS Sample
  • Darmowa próbka
MPN:
MAX8815A
Producent:
ANALOG DEVICES
Dodany do bazy:
Ostatnio widziany:

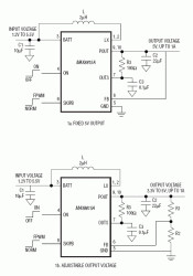
The MAX8815A DC-DC step-up converter is a high-efficiency, low quiescent current, synchronous step-up converter with True Shutdown™ and inrush-current limiting. The MAX8815A generates any output voltage from 3.3V to 5V from a 2-cell NiMH/NiCd or a single-cell Li+/Li polymer battery.

The MAX8815A uses two modes of operation. The first mode of operation (normal) uses only 30µA (typ) quiescent current and allows the converter to switch only when needed at no load and light loads. Under moderate and heavy loads (typically above 90mA), the MAX8815A uses a fixed-frequency pulse-width modulation (PWM) technique. This mode allows maximum efficiency at light loads. The second mode of operation is a fixed-frequency forced-pulse-width modulation (FPWM) mode where the converter switches at a fixed frequency irrespective of the load. This mode allows for easy noise filtering and lower output ripple.

The MAX8815A has a preset 2.5A current limit, allowing 500mA load at 1.8V input and 1A load at 2.5V input when the output is set to 5V. Features include soft-start, which limits inrush current during startup, True Shutdown, and internal compensation. The MAX8815A is available in a compact 10-pin, 3mm x 3mm TDFN package.

The MAX8815A evaluation kit can help shorten the time required for system design.

Applications

* Cell Phones, PDAs, MP3 Players * DSC and DVC * Microprocessor/DSP Core Power * PCMCIA Cards * Portable Handheld Devices

* Up to 97% Efficiency with Internal Synchronous Rectifier

* Low 30µA Quiescent Current

* Guaranteed 500mA Output Current at VOUT = 5V from 1.8V Input

* Guaranteed 1A Output Current at 5V from 2.5V Input

* Low-Noise Constant Frequency Operation (FPWM Mode)

* 2MHz PWM Switching Frequency

* Preset (5V) or Adjustable Output

* Controlled Current in Soft-Start Limits Inrush Current

* True Shutdown

* Internal Compensation

* Overload/Short-Circuit Protection

* 0.1µA Shutdown Current

* Thermal Shutdown

* Compact 10-Pin, 3mm x 3mm TDFN Package

Elecena nie prowadzi sprzedaży elementów elektronicznych, ani w niej nie pośredniczy.

Produkt pochodzi z oferty sklepu