elecena.pl

Single Quick-PWM Step-Down Controller with Dynamic REFIN

Analog Devices

Single Quick-PWM Step-Down Controller with Dynamic REFIN RSS Sample
  • Darmowa próbka
MPN:
MAX8792
Producent:
ANALOG DEVICES
Dodany do bazy:
Ostatnio widziany:

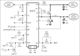
The MAX8792 pulse-width modulation (PWM) controller provides high efficiency, excellent transient response, and high DC-output accuracy needed for stepping down high-voltage batteries to generate low-voltage core or chipset/RAM bias supplies in notebook computers. The output voltage can be dynamically controlled using the dynamic REFIN, which supports input voltages between 0 to 2V. The REFIN adjustability combined with a resistive voltage-divider on the feedback input allows the MAX8792 to be configured for any output voltage between 0 to 0.9 VIN.

Maxim's proprietary Quick-PWM™ quick-response, constant-on-time PWM control scheme handles wide input/output voltage ratios (low-duty-cycle applications) with ease and provides 100ns "instant-on" response to load transients while maintaining a relatively constant switching frequency. Strong drivers allow the MAX8792 to efficiently drive large synchronous-rectifier MOSFETs.

The controller senses the current across the synchronous rectifier to achieve a low-cost and highly efficient valley current-limit protection. The adjustable current-limit threshold provides a high degree of flexibility, allowing thermally compensated protection using an NTC or foldback current-limit protection using a voltage-divider derived from the output.

The MAX8792 includes a voltage-controlled soft-start and soft-shutdown in order to limit the input surge current, provide a monotonic power-up (even into a precharged output), and provide a predictable powerup time. The controller also includes output fault protection— undervoltage and overvoltage protection—as well as thermal-fault protection.

The MAX8792 is available in a tiny 14-pin, 3mm x 3mm TDFN package. For space-constrained applications, refer to the MAX17016 single step-down with 10A, 26V internal MOSFETs available in a small 40-pin, 6mm x 6mm TQFN package.

Applications

* DDR Memory—VDDQ or VTT * GPU Core Supply * I/O and Chipset Supplies * Notebook Computers * Point-of-Load Applications * Step-Down Power Supply

* Quick-PWM with Fast Transient Response

* Supports Any Output Capacitor

* No Compensation Required with Polymers/Tantalum

* Stable with Ceramic Output Capacitors Using External Compensation

* Precision 2V ±10mV Reference

* Dynamically Adjustable Output Voltage (0 to 0.9 VIN Range)

* Feedback Input Regulates to 0 to 2V REFIN Voltage

* 0.5% VOUT Accuracy Over Line and Load

* 26V Maximum Input Voltage Rating

* Adjustable Valley Current-Limit Protection

* Thermal Compensation with NTC

* Supports Foldback Current Limit

* Resistively Programmable Switching Frequency

* Overvoltage Protection

* Undervoltage/Thermal Protection

* Voltage Soft-Start and Soft-Shutdown

* Monotonic Power-Up with Precharged Output

* Power-Good Window Comparator

Elecena nie prowadzi sprzedaży elementów elektronicznych, ani w niej nie pośredniczy.

Produkt pochodzi z oferty sklepu