elecena.pl

EEPROM-Programmable TFT VCOM Calibrator with I²C Interface

Analog Devices

EEPROM-Programmable TFT VCOM Calibrator with I²C Interface RSS Sample
  • Darmowa próbka
MPN:
MAX8738
Producent:
ANALOG DEVICES
Dodany do bazy:
Ostatnio widziany:

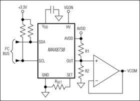
The MAX8738 is an I²C-programmable VCOM-adjustment solution for thin-film transistor (TFT) liquid-crystal displays (LCDs). The MAX8738 simplifies the labor-intensive VCOM-adjustment process and replaces mechanical potentiometers, which significantly reduces labor costs, increases reliability, and enables automation. The MAX8738 attaches to an external resistive voltage-divider and sinks a programmable current to set the VCOM voltage level. An internal 7-bit digital-to-analog converter (DAC) controls the sink current. The DAC ratiometric relative to AVDD and is guaranteed to be monotonic over all operating conditions. This VCOM calibrator IC includes an EEPROM to store the desired VCOM voltage level. The EEPROM can be programmed repeatedly, giving TFT LCD manufacturers the flexibility to calibrate the display panel as many times as the manufacturing process requires.

The MAX8738 features a 2-wire I²C interface for DAC-adjustment commands and EEPROM programming. The interface utilizes the existing I²C bus on the LCD panel connector so no additional panel connector pins are required. The MAX1512 is a similar product with 1-wire interface and is recommended for applications with no existing I²C interface.

The MAX8738 is available in an 8-pin µMAX® package. A complete evaluation kit is available to simplify evaluation and production development.

Applications

* Display Products * LCD Panels * LCD TVs * Notebook Computers

* 7-Bit Adjustable Sink-Current Output

* Resistor-Adjustable, Full-Scale Range

* Guaranteed Monotonic Output Over Operating Range

* 2-Wire I²C Interface

* EEPROM Stores VCOM Setting

* 4.5V to 20V Analog Supply Voltage Range (VAVDD)

* 60µA (max) AVDD Supply Current

* 16.1V to 28V EEPROM Programming Supply Voltage Range (VHV)

* < 1µA HV Supply Current (Not in Program Mode)

* 8-Pin µMAX

Elecena nie prowadzi sprzedaży elementów elektronicznych, ani w niej nie pośredniczy.

Produkt pochodzi z oferty sklepu