elecena.pl

High-Efficiency CCFL Backlight Controller with SMBus Interface

Analog Devices

High-Efficiency CCFL Backlight Controller with SMBus Interface RSS Sample
  • Darmowa próbka
MPN:
MAX8709B
Producent:
ANALOG DEVICES
Dodany do bazy:
Ostatnio widziany:

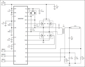
The MAX8709B integrated backlight controller is optimized to drive cold-cathode fluorescent lamps (CCFLs) using a resonant full-bridge inverter architecture. The resonant operation maximizes striking capability and provides near-sinusoidal waveforms over the entire input range to improve CCFL lifetime. The controller operates over a wide input voltage range of 4.6V to 28V with high power-to-light efficiency. The device also includes safety features that effectively protect against many single-point fault conditions including lamp-out and short-circuit faults.

The MAX8709B achieves 10:1 dimming range by “chopping” the lamp current on and off using a digital pulse-width-modulation (DPWM) method. The minimum DPWM duty cycle of the MAX8709B is 12.5%. The brightness is controlled with a 2-wire SMBus™-compatible interface. The device directly drives the four external N-channel power MOSFETs of the full-bridge inverter. An internal 5.3V linear regulator powers the MOSFET drivers, the DPWM oscillator, and most of the internal circuitry. The MAX8709B is available in a space-saving 28-pin thin QFN package and operates over a -40°C to +85°C temperature range.

Applications

* LCD Monitors * LCD TVs * Notebook Computer Displays

* Synchronized to Resonant Frequency

* Longer Lamp Life

* Guaranteed Striking Capability

* High Power-to-Light Efficiency

* Wide Input Voltage Range (4.6V to 28V)

* Feed Forward for Excellent Line Rejection

* SMBus Dimming Control Interface

* 10:1 Dimming Range

* Guaranteed 200Hz to 220Hz DPWM Frequency

* Secondary Voltage Limit Reduces Transformer Stress

* Adjustable Lamp-Out Protection with 1s Timer

* Secondary Current Limit Protects Against High-Voltage Short Circuits to Ground

* Small, 5mm x 5mm, Thin QFN Package

Elecena nie prowadzi sprzedaży elementów elektronicznych, ani w niej nie pośredniczy.

Produkt pochodzi z oferty sklepu