Dual-Phase MOSFET Drivers with Temperature Sensor
Analog Devices
RSS
Sample
- Darmowa próbka
- MPN:
- MAX8702
- Producent:
- ANALOG DEVICES
- Dodany do bazy:
- Ostatnio widziany:
Sugerowane produkty dla max8707
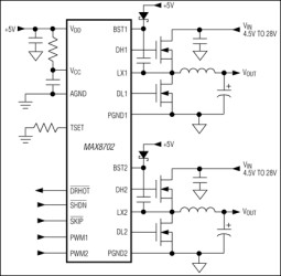
The MAX8702/MAX8703 dual-phase noninverting MOSFET drivers are designed to work with PWM controller ICs, such as the MAX8705/MAX8707, in notebook CPU core and other multiphase regulators. Applications can either step down directly from the battery voltage to create the core voltage, or step down from a low-voltage system supply. The single-stage conversion method allows the highest possible efficiency, while the 2-stage conversion at higher switching frequency provides the minimum possible physical size.
Each MOSFET driver is capable of driving 3nF capacitive loads with only 19ns propagation delay and 8ns typical rise and fall times. Larger capacitive loads are allowable but result in longer propagation and transition times. Adaptive dead-time control helps prevent shoot-through currents and maximizes converter efficiency.
The MAX8702/MAX8703 feature zero-crossing comparators on each channel. When enabled, these comparators permit the drivers to be used in pulse-skipping operation, thereby saving power at light loads. A separate shutdown control is also included that disables all functions, drops quiescent current to 2µA, and sets DH low and DL high.
The MAX8702 integrates a resistor-programmable temperature sensor. An open-drain output (active-low DRHOT) signals to the system when the local die temperature exceeds the set temperature. The MAX8702/MAX8703 are available in a thermally-enhanced 20-pin thin QFN package.
Applications
* 2- to 4-Cell Li+ Battery to CPU Core Supplies * Multiphase High-Current Power Supplies * Notebook and Desktop Computers * Servers and Workstations
* Dual-Phase MOSFET Driver
* 0.35Ω (typ) On-Resistance and 5A (typ) Drive Current
* Drives Large Synchronous-Rectifier MOSFETs
* Integrated Temperature Sensor (MAX8702 Only)
* Resistor Programmable
* Open-Drain Driver Hot Indicator (active-low DRHOT)
* Adaptive Dead Time Prevents Shoot-Through
* Selectable Pulse-Skipping Mode
* 4.5V to 28V Input Voltage Range
* Thermally Enhanced Low-Profile Thin QFN Package
Elecena nie prowadzi sprzedaży elementów elektronicznych, ani w niej nie pośredniczy.
Produkt pochodzi z oferty sklepu Analog Devices