White LED Charge Pump with 1.1W Audio Amplifier
Analog Devices
RSS
Sample
- Darmowa próbka
- MPN:
- MAX8678
- Producent:
- ANALOG DEVICES
- Dodany do bazy:
- Ostatnio widziany:
Sugerowane produkty dla max8678
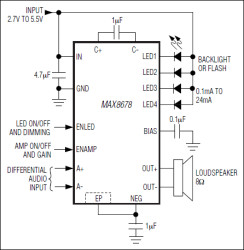
The MAX8678 integrates a charge pump for white light-emitting diodes (LEDs) with an audio loudspeaker amplifier. The high-efficiency, adaptive charge pump drives up to four LEDs with constant current for uniform brightness. The LED current is adjustable from 0.1mA/LED to 24mA/LED in 31 pseudo-logarithmic steps through a single-wire serial-pulse interface. High accuracy and LED-to-LED current matching are maintained throughout the adjustment range. Individual adaptive mode switching for each LED provides high efficiency with a wide range of LED forward voltages.
The mono class AB audio amplifier directly drives an 8Ω loudspeaker with 1.1W RMS continuous power from a 5V supply with less than 1% THD+N. The gain is adjustable from -9dB to +18dB in ten 3dB steps through a single-wire serial-pulse interface. Clicks and pops are suppressed during on/off and all gain adjustments. Differential inputs improve common-mode noise rejection.
The MAX8678 includes soft-start, thermal shutdown, open-circuit and short-circuit protection, and is available in the 16-pin, 3mm x 3mm Thin QFN package (0.8mm max height).
Applications
* Camera Phones * Cell Phones and Smartphones * PDAs, Digital Cameras, Camcorders
* High-Efficiency White LED Charge Pump
* Individual Adaptive Supply for Each LED
* 4 Low-Dropout LED Current Regulators
* 24mA to 0.1mA Dimming Range
* Single-Wire, Serial-Pulse Dimming Interface
* 1% (typ) Accuracy
* Low 140µA Quiescent Current
* Mono Class AB Audio Amplifier
* 1.1W RMS Mono BTL Output (8Ω, VIN = 5V)
* Low 0.004% THD+N at 1kHz
* High 90dB PSRR at 1kHz
* Fully Differential Inputs
* -9dB to +18dB Gain Settings in 3dB Steps
* Integrated Click/Pop Suppression
* Low Quiescent Current
* Soft-Start Limits Inrush Current
* Thermal Shutdown, Open- and Short-Circuit Protection
* 16-Pin, 3mm x 3mm Thin QFN Package
Elecena nie prowadzi sprzedaży elementów elektronicznych, ani w niej nie pośredniczy.
Produkt pochodzi z oferty sklepu Analog Devices