elecena.pl

1.5MHz Dual Step-Down DC-DC Converters with Dual LDOs and Individual Enables

Analog Devices

1.5MHz Dual Step-Down DC-DC Converters with Dual LDOs and Individual Enables RSS Sample
  • Darmowa próbka
MPN:
MAX8668
Producent:
ANALOG DEVICES
Dodany do bazy:
Ostatnio widziany:

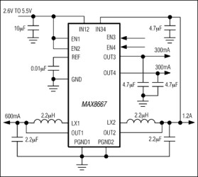
The MAX8667/MAX8668 dual step-down converters with dual low-dropout (LDO) linear regulators are intended to power low-voltage microprocessors or DSPs in portable devices. They feature high efficiency with small external component size. The step-down converters are adjustable from 0.6V to 3.3V (MAX8668) or factory preset (MAX8667) with guaranteed output current of 600mA for OUT1 and 1200mA for OUT2. The 1.5MHz hysteretic-PWM control scheme allows for tiny external components and reduces no-load operating current to 100µA with all outputs enabled. Dual low-quiescent-current, low-noise LDOs operate down to 1.7V supply voltage. The MAX8667/MAX8668 have individual enables for each output, maximizing flexibility.

The MAX8667/MAX8668 are available in the space-saving, 3mm x 3mm, 16-pin thin QFN package.

Applications

* Cell Phones/Smartphones * Digital Cameras, Camcorders * Handheld Instruments * PCMCIA Cards * PDA and Palmtop Computers * Portable MP3 and DVD Players

* Tiny, Thin QFN 3mm x 3mm Package

* Individual Enables

* Step-Down Converters

* 600mA Guaranteed Output Current on OUT1

* 1200mA Guaranteed Output Current on OUT2

* Tiny Size 2.2µH Chip Inductor (0805)

* Output Voltage from 0.6V to 3.3V (MAX8668)

* Ultra-Fast Line and Load Transients

* Low 25µA Supply Current Each

* LDOs

* 300mA Guaranteed

* Low 1.7V Minimum Supply Voltage

* Low Output Noise

Elecena nie prowadzi sprzedaży elementów elektronicznych, ani w niej nie pośredniczy.

Produkt pochodzi z oferty sklepu