elecena.pl

1.8A Step-Down Regulator with Remote Sense in 2mm x 2mm WLP

Analog Devices

1.8A Step-Down Regulator with Remote Sense in 2mm x 2mm WLP RSS Sample
  • Darmowa próbka
MPN:
MAX8649
Producent:
ANALOG DEVICES
Dodany do bazy:
Ostatnio widziany:

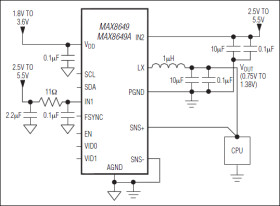
The MAX8649 high-efficiency DC-to-DC step-down switching regulator delivers up to 1.8A of output current. The device operates from a 2.5V to 5.5V input voltage range, making it future proof for next-generation battery technologies. The output voltage is I²C programmable from 0.75V to 1.38V. Remote sense ensures precise DC regulation at the load. Total output error is less than 2% over load, line, and temperature.

The MAX8649 operates at a 3.25MHz fixed frequency. The high operating frequency minimizes the size of external components. The MAX8649 provides several features to minimize EMI of the DC-DC step-down converter. The switching frequency of the converter can be synchronized to the master clock of the application. When synchronizing to an external clock, the MAX8649 measures the frequency of the external clock to ensure that the clock is stable before changing the switching frequency to the external clock frequency.

An on-board DAC allows adjustment of the output voltage in 10mV steps. The output voltage can be programmed directly through the I²C interface, or by preloading a set of on-board registers and using the two VID logic signals to select the appropriate register. Other features include internal soft-start control circuitry to reduce inrush current, output overvoltage, overcurrent, and overtemperature protection.

Applications

* Cell Phones and Smartphones * PDAs and MP3 Players

* 1.8A Guaranteed Output Current

* I²C Programmable VOUT (750mV to 1.38V in 10mV steps)

* Operates from 2.5V to 5.5V Input Supply

* On-Chip FET and Synchronous Rectifier

* Fixed 3.25MHz PWM Switching Frequency

* Synchronizes to 13MHz, 19.2MHz, or 26MHz System Clock when Available

* Small 1.0µH Inductor

* Initial Accuracy 0.5% at 1.25V Output

* 2% Output Accuracy Over Load, Line, and Temperature

* Power-Save Mode Increases Light Load Efficiency

* Overvoltage and Overcurrent Protection

* Thermal Shutdown Protection

* 400kHz I²C Interface

* < 1µA Shutdown Current

* 16-Bump, 2.2mm x 2.2mm WLP Package

Elecena nie prowadzi sprzedaży elementów elektronicznych, ani w niej nie pośredniczy.

Produkt pochodzi z oferty sklepu