elecena.pl

125mA 1x/1.5x Charge Pumps for 5 White LEDs in 3mm x 3mm TDFN

Analog Devices

125mA 1x/1.5x Charge Pumps for 5 White LEDs in 3mm x 3mm TDFN RSS Sample
  • Darmowa próbka
MPN:
MAX8630Z
Producent:
ANALOG DEVICES
Dodany do bazy:
Ostatnio widziany:

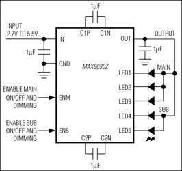
The MAX8630Y/MAX8630Z charge pumps drive up to 5 white LEDs with regulated constant current up to 125mA total. By utilizing adaptive 1x/1.5x charge-pump modes and very low-dropout current regulators, they achieve high efficiency over the full 1-cell Li+ battery input voltage range. The 1MHz fixed-frequency switching allows for tiny external components, and the regulation scheme is optimized to ensure low EMI and low input ripple. An integrated derating function protects the LEDs from overheating during high ambient temperatures.

The MAX8630Y/MAX8630Z are factory trimmed for full-scale LED current options of 15mA, 18mA, 20mA, and 25mA. The MAX8630Z uses two enable inputs (ENM for 3 main LEDs and ENS for 2 sub LEDs) for simple on/off control and single-wire, serial-pulse dimming in 32 linear steps. The MAX8630Y uses a single direct PWM input (PWM) to control all 5 LEDs with DC current proportional to the PWM duty cycle. If both ENM and ENS (or PWM) are kept low for more than 4ms, the MAX8630 enters shutdown. The MAX8630Y/MAX8630Z are available in a 14-pin, 3mm x 3mm TDFN package (0.8mm max height).

Applications

* Cell Phones/Smartphones * Display Backlight (Up to 5 LEDs) * Main (3 LEDs) + Sub (2 LEDs) Displays * PDAs, Digital Cameras, and Camcorders

* 93% Max/85% Avg. Efficiency (PLED/PBATT) Over Li+ Battery Discharge

* 1% LED Current Accuracy

* 125mA Total Drive Capability

* Adaptive 1x/1.5x Mode Switchover

* Single-Wire, Serial-Pulse Dimming (MAX8630Z)

* Independent On/Off/Dimming for Main and Sub

* Linear—Full, 31/32nd, 30/32nd, … 1/32nd

* Direct-PWM Dimming (MAX8630Y)

* 15, 18, 20, and 25mA Full-Scale Versions

* Low 0.1µA Shutdown Current

* Soft-Start Eliminates Inrush Current

* Output Overvoltage Protection

* Thermal-Derating Function Protects LEDs

* 14-Pin, 3mm x 3mm TDFN Package

Elecena nie prowadzi sprzedaży elementów elektronicznych, ani w niej nie pośredniczy.

Produkt pochodzi z oferty sklepu