±1%, Ultra-Low Output Voltage, Dual and Triple Linear n-FET Controllers
Analog Devices
RSS
Sample
- Darmowa próbka
- MPN:
- MAX8563
- Producent:
- ANALOG DEVICES
- Dodany do bazy:
- Ostatnio widziany:
Sugerowane produkty dla max8564a
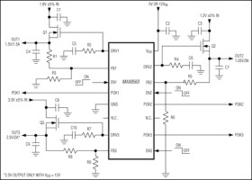
The MAX8563/MAX8564/MAX8564A ultra-low-output dual and triple LDO controllers allow flexible and inexpensive point-of-load voltage conversion in motherboards, desknotes, notebooks, and other applications.
These parts feature a 0.5V reference voltage with ±1% accuracy providing tight regulation of the output voltage. The MAX8563 has three n-channel MOSFET controller outputs, and the MAX8564/MAX8564A has two controller outputs.
Each controller output is adjustable from 0.5V to 3.3V when VDD = 12V and between 0.5V and 1.8V when VDD = 5V. Each output is independently enabled and asserts a POK signal when the output reaches 94% of the set value. Each output is protected against a soft short-circuit condition by an undervoltage comparator that disables the output when it drops to under 80% of the set voltage for more than 50µs. For a catastrophic short condition, the regulators are shut down immediately if the output drops below 60% of the set voltage.
The MAX8563 is available in a 16-pin QSOP package, and the MAX8564/MAX8564A are available in a 10-pin µMAX® package.
Applications
* Desknotes and Notebooks * Dual/Triple Power Supplies * Graphic Cards * Low-Voltage DSP, µP, and Microcontroller Power Supplies * Motherboards * Ultra-Low-Dropout Voltage Regulators
* MAX8563: 3 Outputs
* MAX8564/MAX8564A: 2 Outputs
* ±1% Feedback Regulation
* Adjustable Output Voltage Down to 0.5V
* Can Use Ceramic Output Capacitors
* Wide Supply Voltage Range Permits Operation from 5V or 12V Rails
* Individual Enable Control and POK Signal Allows Sequencing
* Overload Protection Against Soft Short-Circuit Condition
* Undervoltage Short-Circuit Protection
* Drive n-Channel MOSFETs
Elecena nie prowadzi sprzedaży elementów elektronicznych, ani w niej nie pośredniczy.
Produkt pochodzi z oferty sklepu Analog Devices