elecena.pl

Low-Cost, High-Reliability, 0.5V to 3.3V ORing MOSFET Controllers

Analog Devices

Low-Cost, High-Reliability, 0.5V to 3.3V ORing MOSFET Controllers RSS Sample
  • Darmowa próbka
MPN:
MAX8555A
Producent:
ANALOG DEVICES
Dodany do bazy:
Ostatnio widziany:

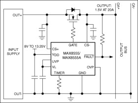
Critical loads often employ parallel-connected power supplies with redundancy to enhance system reliability. The MAX8555/MAX8555A are highly integrated, inexpensive MOSFET controllers that provide isolation and redundant power capability in high-reliability systems. The MAX8555/MAX8555A are used in 0.5V to 3.3V systems, and have an internal charge pump to drive the gates of the N-channel pass elements to (VCS+ + 5V).

During startup, the MAX8555/MAX8555A monitor the voltage drop across the external MOSFETs. Once VCS+ approaches or exceeds the bus voltage (VCS-), the MOSFETs are turned on. The MAX8555/MAX8555A feature a dual-purpose TIMER input. A single external resistor from TIMER to ground sets the turn-on speed of the external MOSFETs. Optionally, the TIMER input can be used as a logic enable input. Once the external MOSFET is turned on, these controllers monitor the load, protecting the bus against overvoltage, undervoltage, and reverse-current fault conditions. The MAX8555 is available with a 40mV reverse-current threshold, while the MAX8555A is available with a 20mV reverse-current threshold.

Overvoltage and undervoltage fault thresholds are adjustable and can be disabled. The current-limit trip points are set by the external MOSFETs' RDS(ON), reducing component count. An open-drain, logic-low fault output indicates if an overvoltage, undervoltage, or reverse-current fault occurs. The MAX8555 and the MAX8555A can shut down in response to a reverse-current fault condition as quickly as 200ns.

Both devices come in space-saving 10-pin µMAX or TDFN packages and are specified over the extended -40°C to +85°C temperature range.

Applications

* Point-of-Load Supplies * Power-Supply Modules * Rectifiers * Redundant Power Supplies in High-Availability Systems * Servers * Telecom Power Supplies

* Simple, Integrated, and Inexpensive MOSFET Controllers

* ORing FET Drive for 0.5V to 3.3V

* Eliminate ORing Diode Power Dissipation

* Provide N+1 Redundant Supply Capability for Highly Reliable Systems

* Isolate Failed Short-Circuit Supply from Output BUS

* Respond to Reverse Short-Circuit Current in 200ns

* Adjustable Blank Time

* Programmable Soft-Start

* Logic Enable Input

* Adjustable Overvoltage and Undervoltage Trip Points

* Fault-Indicator Output

* Space-Saving Packages

Elecena nie prowadzi sprzedaży elementów elektronicznych, ani w niej nie pośredniczy.

Produkt pochodzi z oferty sklepu