elecena.pl

Dual Low-Dropout Linear Regulator with Reset or Low-Noise Output in UCSP or QFN

Analog Devices

Dual Low-Dropout Linear Regulator with Reset or Low-Noise Output in UCSP or QFN RSS Sample
  • Darmowa próbka
MPN:
MAX8530
Producent:
ANALOG DEVICES
Dodany do bazy:
Ostatnio widziany:

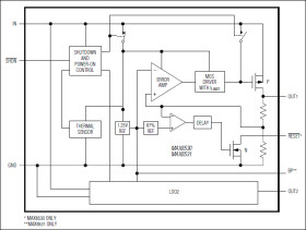
The MAX8530/MAX8531 offer the benefits of low-dropout voltage and ultra-low power regulation in subminiaturized UCSP and QFN packages with an integrated microprocessor reset circuit (MAX8530 only). The devices operate from a 2.5V to 6.5V input and deliver up to 200mA and 150mA outputs with low dropout of 100mV (typ) at 100mA. Designed with an internal P-channel MOSFET pass transistor, the supply current is kept at a low 130µA (with both LDOs on), independent of the load current and dropout voltage. Other features include short-circuit protection and thermal-shutdown protection.

The MAX8530 provides microprocessor open-drain, active-low reset output to monitor OUT1, eliminating external components and adjustments. The MAX8530 asserts a 100ms (min) RESET-bar signal when OUT1 drops below 87% of the nominal output voltage. The MAX8531 includes a reference bypass pin for low output noise (40µVRMS).

Both devices include a logic-controlled shutdown input and are available in 6-bump UCSP and 6-pin thin QFN exposed pad packages.

Applications

* Cell Phones/Cordless Phones * Digital Cameras * Handheld Instruments (PDAs, Palmtops) * Notebook Computers * PCMCIA Cards * PDAs and Palmtop Computers * Wireless Local Area Networks (WLANs)

* Guaranteed 200mA Output Current for OUT1

* Guaranteed 150mA Output Current for OUT2

* Low 100mV (typ) Dropout at 100mA Load for both LDOs

* Open-Drain, Active-Low 100ms (min) Reset Timer (MAX8530)

* Low 40µVRMS Output Noise (MAX8531)

* Low 130µA Operating Supply Current

* <1µA Shutdown Current

* Thermal-Overload and Short-Circuit Protection

* Output Current Limit

* Tiny Packages Available

* 1.16 x 1.57 x 0.6mm UCSP (3 x 2 Grid)

* 3mm x 3mm Thin QFN

Elecena nie prowadzi sprzedaży elementów elektronicznych, ani w niej nie pośredniczy.

Produkt pochodzi z oferty sklepu