elecena.pl

1.425V to 3.6V Input, 1A, 0.2V Dropout LDO Regulators

Analog Devices

1.425V to 3.6V Input, 1A, 0.2V Dropout LDO Regulators RSS Sample
  • Darmowa próbka
MPN:
MAX8517
Producent:
ANALOG DEVICES
Dodany do bazy:
Ostatnio widziany:
Zmiana ceny:
-100% (17.01.2025)
Poprzednia cena:
3.96

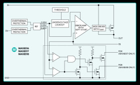
The MAX8516/MAX8517/MAX8518 low-dropout linear regulators operate from input voltages as low as 1.425V and are able to deliver up to 1A of continuous output current with a maximum dropout voltage of only 200mV. The output voltage can be set from 0.5V to (VIN - 0.2V) and is 1.4% accurate over load and line variations, from 0°C to +85°C.

These regulators use small, 1µF ceramic input capacitors and 4.7µF ceramic output capacitors to deliver 1A output current. High bandwidth provides excellent transient response and limits the output voltage deviation to 45mV for a 20mA to 1A load step, with only a 4.7µF ceramic output capacitor, and the voltage deviations can be reduced further by increasing the output capacitor.

Designed with an internal p-channel MOSFET pass transistor, the MAX8516/MAX8517/MAX8518 feature low 340µA (typ) supply current during dropout conditions. Soft-start reduces inrush current. Other features include a logic-controlled shutdown mode, short-circuit protection, and thermal-overload protection.

The MAX8517 features a power-OK (POK) output that transitions high when the regulator output is within ±10% of its nominal output voltage. The MAX8518 features a 150ms power-on reset output.

The parts are packaged in a 10-pin µMAX® package that includes an exposed pad for optimal power dissipation.

Applications

* Automated Test Equipment (ATE) * Networking * Notebooks * Optical Modules * PDAs * Post Regulators * Servers * Storage * Wireless Base Stations

* 1.425V to 3.6V Input Voltage Range

* Guaranteed 200mV Dropout at 1A Output Current

* ±1.4% Output Accuracy Over Load, Line, and Temperature (0°C to +85°C), ±0.6% Initial Accuracy

* Compatible with Ceramic Capacitors

* Fast Transient Response

* 320µA Operating Supply Current

* < 25µA Shutdown Supply Current

* Short-Circuit Protection

* Thermal-Overload Protection

* Soft-Start Limits Inrush Current

Elecena nie prowadzi sprzedaży elementów elektronicznych, ani w niej nie pośredniczy.

Produkt pochodzi z oferty sklepu