elecena.pl

Wide-Input 0.6V Shunt Regulators for Isolated DC-DC Converters

Analog Devices

Wide-Input 0.6V Shunt Regulators for Isolated DC-DC Converters RSS Sample
  • Darmowa próbka
MPN:
MAX8515
Producent:
ANALOG DEVICES
Dodany do bazy:
Ostatnio widziany:

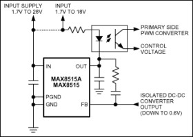
The MAX8515A/MAX8515 shunt regulators simplify the design of voltage regulation and overvoltage protection (OVP) functions in high-accuracy isolated DC-to-DC converters with output voltages as low as 0.6V. The devices have supply voltage and feedback inputs separated from the output shunt stage, and can operate directly from the DC-to-DC converter output stage when the output voltage is 1.8V to 18V. Alternately, the MAX8515A/MAX8515 input stage can be biased from an unregulated 1.7V to 28V supply, independent of DC-to-DC converter output voltage. The MAX8515A/MAX8515 shunts 20mA when the output voltage is as low as 0.2V.

The MAX8515A features an initial output accuracy of 0.5% at +25°C and 1% from -40°C to +85°C and provides the output voltage regulation function for isolated DC-to-DC converters. The MAX8515 features initial output accuracy of 1% at +25°C and 1.8% from -40°C to +85°C and can provide an output OVP function for isolated DC-to-DC converters. High open-loop bandwidth allows design of high-bandwidth DC-to-DC converters.

Low-cost, low-dropout linear regulators can be designed with the MAX8515A/MAX8515 and an external NPN transistor for cost-conscious applications that do not require overcurrent, short-circuit, or overtemperature protection.

The MAX8515/MAX8515A are available in space-saving 5-pin SC70 and SOT23 packages and are specified over the -40°C to +85°C extended temperature range. An evaluation kit is available to speed designs.

Applications

* Adjustable Voltage Reference * Isolated DC-DC Conversion * Low-Dropout Linear Regulators * Network, Telecom, and Cellular Base Station Power Supplies * Shunt Regulator

* MAX8515A

* 0.6V ±0.5% Initial Accuracy at +25°C

* 0.6V ±1% Accuracy from -40°C to +85°C

* MAX8515

* 0.6V ±1% Initial Accuracy at +25°C

* 0.6V ±1.8% Accuracy from -40°C to +85°C

* Sinks 20mA at 0.2V to 18V

* Input Voltage Range from 1.7V to 28V

* Directly Drives Optocouplers

* 0.2Ω Dynamic Output Impedance

* Space-Saving 5-Pin SC70 or SOT23 Packages

Elecena nie prowadzi sprzedaży elementów elektronicznych, ani w niej nie pośredniczy.

Produkt pochodzi z oferty sklepu