5-Pin Microprocessor Supervisory Circuits with Watchdog Timer and Manual Reset
Analog Devices
RSS
Sample
- Darmowa próbka
- MPN:
- MAX825
- Producent:
- ANALOG DEVICES
- Dodany do bazy:
- Ostatnio widziany:
Sugerowane produkty dla max825
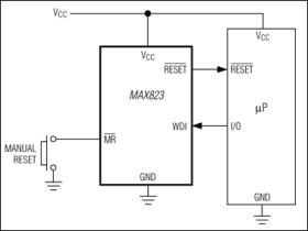
The MAX823/MAX824/MAX825 microprocessor (µP) supervisory circuits combine reset output, watchdog, and manual reset input functions in 5-pin SOT23 and SC70 packages. They significantly improve system reliability and accuracy compared to separate ICs or discrete components. The MAX823/MAX824/MAX825 are specifically designed to ignore fast transients on VCC.
Seven preprogrammed reset threshold voltages are available (see Reset Threshold Table in the full data sheet). All three devices have an active-low reset output, which is guaranteed to be in the correct state for VCC down to 1V. The MAX823 also offers a watchdog input and manual reset input. The MAX824 offers a watchdog input and a complementary active-high reset. The MAX825 offers a manual reset input and a complementary active-high reset. The Selector Guide explains the functions offered in this series of parts.
Applications
* Automotive Electronics * Computers and Controllers * Critical µP Monitoring * Embedded Controllers * Intelligent Instruments * Portable Battery-Powered Equipment
* Precision Monitoring of +2.5V, +3V, +3.3V, and +5V Power Supplies
* Operating Current:
* 6µA (MAX823L/M) (SC70)
* 2µA (MAX825T/S/R/Z/Y) (SC70)
* Fully Specified Over Temperature
* 140ms min Power-On Reset
* Guaranteed active-low RESET Valid to VCC = 1V
* Power-Supply Transient Immunity
* Watchdog Timer with 1.6s Timeout (MAX823/MAX824)
* Manual Reset Input (MAX823/MAX825)
* No External Components
Elecena nie prowadzi sprzedaży elementów elektronicznych, ani w niej nie pośredniczy.
Produkt pochodzi z oferty sklepu Analog Devices