Microprocessor and Nonvolatile Memory Supervisory Circuits
Analog Devices
RSS
Sample
- Darmowa próbka
- MPN:
- MAX792M
- Producent:
- ANALOG DEVICES
- Dodany do bazy:
- Ostatnio widziany:
Sugerowane produkty dla max820
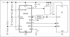
The MAX792/MAX820 microprocessor (µP) supervisory circuits provide the most functions for power-supply and watchdog monitoring in systems without battery backup. Built-in features include the following:
* µP reset: Assertion of RESET and active-low RESET outputs during power-up, power-down, and brownout conditions. Active-low RESET is guaranteed valid for VCC down to 1V.
* Manual-reset input.
* Two-stage power-fail warning: A separate low-line comparator compares VCC to a preset threshold 120mV above the reset threshold; the low-line and reset thresholds can be programmed externally.
* Watchdog fault output: Assertion of active-low WDO if the watchdog input is not toggled within a preset timeout period.
* Pulsed watchdog output: Advance warning of impending active-low WDO assertion from watchdog timeout that causes hardware shutdown.
* Write protection of CMOS RAM, EEPROM, or other memory devices.
The MAX792 and MAX820 are identical, except the MAX820 guarantees higher low-line and reset threshold accuracy (±2%).Applications
* Computers: Desktop, Workstation, Server * Controllers * Critical µP Monitoring * Intelligent Instruments
* Manual-Reset Input
* 200ms Power OK/Reset Time Delay
* Independent Watchdog Timer-Preset or Adjustable
* On-Board Gating of Chip-Enable Signals
* Memory Write-Cycle Completion
* 10ns (max) Chip-Enable Gate Propagation Delay
* Voltage Monitor for Overvoltage Warning
* ±2% Reset and Low-Line Threshold Accuracy (MAX820, external programming mode)
Elecena nie prowadzi sprzedaży elementów elektronicznych, ani w niej nie pośredniczy.
Produkt pochodzi z oferty sklepu Analog Devices