elecena.pl

5V/-12V/-15V or Adjustable, High-Efficiency, Low I Inverting DC-to-DC Controllers

Analog Devices

5V/-12V/-15V or Adjustable, High-Efficiency, Low I Inverting DC-to-DC Controllers RSS Sample
  • Darmowa próbka
MPN:
MAX776
Producent:
ANALOG DEVICES
Dodany do bazy:
Ostatnio widziany:
Zmiana ceny:
-100% (17.01.2025)
Poprzednia cena:
3.24

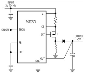
The MAX774/MAX775/MAX776 inverting switching regulators deliver high efficiency over three decades of load current. A unique current-limited, pulse-frequency modulated (PFM) control scheme provides the benefits of pulse-width modulation (high efficiency with heavy loads), while using less than 100µA of supply current (vs. 2mA to 10mA for PWM converters). The result is high efficiency over a wide range of loads.

These ICs also use tiny external components; their high switching frequency (up to 300kHz) allows for less than 5mm diameter surface-mount magnetics.

The MAX774/MAX775/MAX776 accept input voltages from 3V to 16.5V, and have preset output voltages of -5V, -12V, and -15V, respectively. Or, the output voltage can be user-adjusted with two resistors. Maximum VIN - VOUT differential voltage is limited only by the break-down voltage of the chosen external switch transistor.

These inverters use external P-channel MOSFET switches, allowing them to power loads up to 5W. If less power is required, use the MAX764/MAX765/MAX766 inverting switching regulators with on-board MOSFETs.

Applications

* Battery-Powered Applications * Data Communications * High-Efficiency DC-DC Converters * LCD Bias Generators

* 85% Efficiency for 5mA to 1A Load Currents

* Up to 5W Output Power

* 100µA (max) Supply Current

* 5µA (max) Shutdown Current

* 3V to 16.5V Input Range

* -5V (MAX774), -12V (MAX775), -15V (MAX776), or Adjustable Output Voltage

* Current-Limited PFM Control Scheme

* 300kHz Switching Frequency

Elecena nie prowadzi sprzedaży elementów elektronicznych, ani w niej nie pośredniczy.

Produkt pochodzi z oferty sklepu