elecena.pl

High-Efficiency, PWM, Step-Down Controller (External P-Channel Driver)

Analog Devices

High-Efficiency, PWM, Step-Down Controller (External P-Channel Driver) RSS Sample
  • Darmowa próbka
MPN:
MAX747
Producent:
ANALOG DEVICES
Dodany do bazy:
Ostatnio widziany:

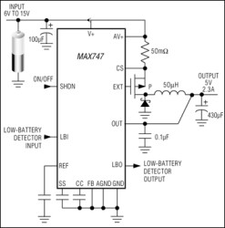
The MAX747 high-efficiency, high-current, step-down controller drives external P-channel FETs. It provides 90% to 95% efficiency from a 6V supply with load currents ranging from 50mA up to 2.5A. It uses a pulse-width-modulating (PWM) current-mode control scheme to provide precise output regulation and low output noise. The MAX747's 4V to 15V input voltage range, a fixed 5V/adjustable (Dual-Mode™) output, and a current limit set with an external resistor make this device ideal for a wide range of applications.

High efficiency is maintained with light loads due to a proprietary dual-control (Idle-Mode™) scheme that minimizes switching losses by reducing the switching frequency at light loads. The low 800µA quiescent current and ultra-low 0.6µA shutdown current further extend battery life.

External components are protected by the MAX747's cycle-by-cycle current limit. The MAX747 also features a 2V ±1.5% reference, a comparator for low-battery detection or level translating, as well as soft-start and shutdown capability.

The MAX746, discussed in a separate data sheet, functions similarly to the MAX747, but it drives N-channel logic level FETs on the high side.

Applications

* 5V to 3.3V Green PC Applications * Battery-Powered Applications * Cell Phones * Notebook Power Supplies * PDAs and Other Handheld Devices

* 90% to 95% Efficiency for 50mA to 2.5A Output Currents

* 4V to 15V Input Voltage Range

* Low 800µA Supply Current

* 0.6µA Shutdown Current

* Drives External P-Channel FETs

* Cycle-by-Cycle Current Limiting

* 2V ±1.5% Accurate Reference Output

* Adjustable Soft-Start

* Precision Comparator for Power-Fail or Low-Battery Warning

Elecena nie prowadzi sprzedaży elementów elektronicznych, ani w niej nie pośredniczy.

Produkt pochodzi z oferty sklepu