elecena.pl

90V Boost DC/DC Converter with APD Bias Current Monitor

Analog Devices

90V Boost DC/DC Converter with APD Bias Current Monitor RSS Sample
  • Darmowa próbka
MPN:
LT3482
Producent:
ANALOG DEVICES
Dodany do bazy:
Ostatnio widziany:
Zmiana ceny:
-100% (18.01.2025)
Poprzednia cena:
4.13

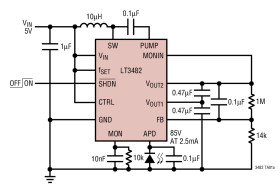
The LT3482 is a fixed frequency current mode step-up DC/DC converter with voltage doubler designed to bias avalanche photodiodes (APDs) in optical receivers. It can provide up to 90V output. The LT3482 features high side APD bias current monitoring with better than 10% relative accuracy over the entire temperature range. The integrated power switch, Schottky diodes and APD bias current monitor allow a small converter footprint and low solution cost. Constant switching frequency results in predictable output noise that is easy to filter. The inductor-based topology ensures an input free from switching noise. An integrated high side current monitor produces a current proportional to APD bias current with better than 10% relative accuracy over four decades of dynamic range in the input range of 250nA to 2.5mA. This APD bias current can be used as a reference to provide a digitally programmed output voltage via the CTRL pin. The LT3482 is available in the tiny footprint (3mm × 3mm) 16-lead QFN package.

Applications

* APD Bias

* PIN Diode Bias

* Optical Receivers and Modules

* Fiber Optic Network Equipment

* High Output Voltage: Up to 90V

* Integrated Schottky Diodes

* 48V, 280mA Internal Switch

* High Side APD Current Monitor

* Adjustable Switching Frequency: 650kHz or 1.1MHz

* Wide VIN Range: 2.5V to 16V

* Surface Mount Components

* Low Shutdown Current: <1µA

* Soft-Start

* Internal Compensation

* CTRL Pin Allows Output Adjustment with No Polarity Inversion

* 3mm × 3mm 16-Lead QFN Package

Elecena nie prowadzi sprzedaży elementów elektronicznych, ani w niej nie pośredniczy.

Produkt pochodzi z oferty sklepu