elecena.pl

1.8GHz to 2.7GHz Receiver Front End

Analog Devices

1.8GHz to 2.7GHz Receiver Front End RSS Sample
  • Darmowa próbka
MPN:
LT5500
Producent:
ANALOG DEVICES
Dodany do bazy:
Ostatnio widziany:

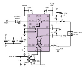
The LT5500 is a receiver front end IC designed for low voltage operation. The chip contains a low noise amplifier (LNA), a Mixer and an LO buffer. The IC is designed to operate over a power supply voltage range from 1.8V to 5.25V.

The LNA can be set to either high gain or low gain mode. At 2.5GHz, the high gain mode provides 13.5dB gain and a noise figure (NF) of 4dB. The LNA in low gain mode provides –14dB gain and an IIP3 of +8dBm at 2.5GHz.

The mixer has 5dB of conversion gain and an IIP3 of –2.5dBm at 2.5GHz, with –10dBm LO input power.

Applications

* IEEE 802.11 and 802.11b DSSS and FHSS

* High Speed Wireless LAN

* Wireless Local Loop

* 1.8V to 5.25V Supply

* Dual LNA Gain Setting: +13.5dB/–14dB at 2.5GHz

* Double-Balanced Mixer

* Internal LO Buffer

* LNA Input Internally Matched

* Low Supply Current: 23mA

* Low Shutdown Current: 2µA

* 24-Lead Narrow SSOP Package

Elecena nie prowadzi sprzedaży elementów elektronicznych, ani w niej nie pośredniczy.

Produkt pochodzi z oferty sklepu