elecena.pl

400MHz Quadrature IF Demodulator with RSSI

Analog Devices

400MHz Quadrature IF Demodulator with RSSI RSS Sample
  • Darmowa próbka
MPN:
LT5502
Producent:
ANALOG DEVICES
Dodany do bazy:
Ostatnio widziany:
Zmiana ceny:
-100% (21.01.2025)
Poprzednia cena:
6.58

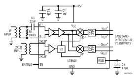
The LT5502 is a 70MHz to 400MHz monolithic integrated quadrature IF demodulator. It consists of an IF limiter, quadrature down mixers, integrated lowpass filters, and divide-by-two LO buffers. The demodulator provides all building blocks for demodulation of I and Q baseband signals with a single supply voltage of 1.8V to 5.25V. The IF limiter has 84dB small-signal gain, and a built-in receive signal strength indicator (RSSI) with over 90dB linear range. The input referred noise-spectral-density is 1.45nV/√Hz, which is equivalent to a 4dB noise figure when the input is terminated with a 50Ω source. The integrated lowpass output filters act as antialiasing and pulse-shaping filters for demodulated I/Q-baseband signals. The 3dB cutoff frequency of the filters is about 7.7MHz. The VCO frequency is required to be twice the desired operating frequency to provide quadrature local oscillator (LO) signals to the mixers. The standby mode provides fast transient response to the receive mode with reduced supply current when the I/Q outputs are AC-coupled to a baseband chip.

Applications

* IEEE802.11

* High Speed Wireless LAN

* Wireless Local Loop

* Single 1.8V to 5.25V Supply

* IF Frequency Range: 70MHz to 400MHz

* 84dB Limiting IF Gain

* 90dB Linear RSSI Range

* 7.7MHz Lowpass Output Filter

* Baseband I/Q Amplitude Imbalance: <0.7dB

* 4dB Noise Figure

* Low Supply Current: 25mA

* Outputs Biased Up While in Standby

* Shutdown Current: 1µA

* 24-Lead Narrow SSOP Package

Elecena nie prowadzi sprzedaży elementów elektronicznych, ani w niej nie pośredniczy.

Produkt pochodzi z oferty sklepu