elecena.pl

Dual 3A Boost/Inverting/SEPIC DC/DC Converter with Fault Protection

Analog Devices

Dual 3A Boost/Inverting/SEPIC DC/DC Converter with Fault Protection RSS Sample
  • Darmowa próbka
MPN:
LT8582
Producent:
ANALOG DEVICES
Dodany do bazy:
Ostatnio widziany:
Zmiana ceny:
-100% (17.01.2025)
Poprzednia cena:
4.48

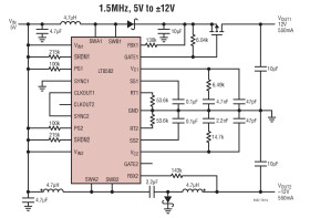
The LT8582 is a dual independent channel PWM DC/DC converter with a power good pin and built-in fault protection to help guard against input overvoltage and overtemperature conditions. Each channel consists of a 42V master switch and a 42V slave switch that can be tied together for a total current limit of 3A.

The LT8582 is ideal for many local power supply designs. Each channel can be easily configured in boost, SEPIC, inverting, or flyback configurations. Together, the two channels can produce a 12V and a –12V output with 14.4W of combined output power from a 5V input. In addition, the LT8582’s slave switch allows the part to be configured in high voltage, high power charge pump topologies that are more efficient and require fewer components than traditional circuits.

The LT8582 also features innovative SHDN pin circuitry that allows for slowly varying input signals and an adjustable undervoltage lockout function. Additional features such as output short protection, frequency foldback and soft-start are integrated. The LT8582 is available in a 24-pin 7mm × 4mm DFN package.

Applications

* Local Power Supply

* Vacuum Fluorescent Display (VFD) Bias Supplies

* TFT-LCD Bias Supplies

* Automotive Engine Control Unit (ECU) Power

* Dual 42V, 3A Combined Power Switch

* Master/Slave (1.7A/1.3A) Switch Design

* Wide Input Range: 2.5V to 22V Operating, 40V Maximum Transient

* Power Good Pin for Event Based Sequencing

* Switching Frequency Up to 2.5MHz

* Each Channel Easily Configurable as a Boost, SEPIC, Inverting or Flyback Converter

* Low VCESAT Switch: 270mV at 2.75A (Typical)

* Can be Synchronized to an External Clock

* Output Short-Circuit Protection

* High Gain SHDN Pin Accepts Slowly Varying Input Signals

* 24-Pin 7mm × 4mm DFN Package

Elecena nie prowadzi sprzedaży elementów elektronicznych, ani w niej nie pośredniczy.

Produkt pochodzi z oferty sklepu