RGB to NTSC/PAL Encoder
Analog Devices
RSS
Sample
- Darmowa próbka
- MPN:
- AD724
- Producent:
- ANALOG DEVICES
- Dodany do bazy:
- Ostatnio widziany:
- Zmiana ceny:
- -100% (18.01.2025)
- Poprzednia cena:
- 9.08
Sugerowane produkty dla ad724
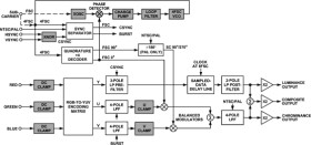
The AD724 is a low cost RGB to NTSC/PAL Encoder that converts red, green and blue color component signals into their corresponding luminance (baseband amplitude) and chrominance (subcarrier amplitude and phase) signals in accordance with either NTSC or PAL standards. These two outputs are also combined to provide composite video output. All three outputs can simultaneously drive 75 (ohm), reverse-terminated cables. All logical inputs are CMOS compatible. The chip operates from a single +5 V supply. No external delay lines or filters are required. The AD724 may be powered down when not in use.
The AD724 accepts either FSC or 4FSC clock. When a clock is not available, a low cost parallel-resonant crystal (3.58 MHz (NTSC) or 4.43 MHz (PAL)) and the AD724’s on-chip oscilla-tor generate the necessary subcarrier clock. The AD724 also accepts the subcarrier clock from an external video source.
The interface to graphics controllers is simple: an on-chip logic “XNOR” accepts the available vertical (VSYNC) and horizontal sync (HSYNC) signals and creates the composite sync (CSYNC) signal on-chip. If available, the AD724 will also accept a standard CSYNC signal by connecting VSYNC to +5 V and applying CSYNC to the HSYNC pin. The AD724 contains decoding logic to identify valid horizontal sync pulses for correct burst insertion.
Delays in the U and V chroma filters are matched by an on-chip sampled-data delay line in the Y signal path. To prevent aliasing, a prefilter at 5 MHz is included ahead of the delay line and a post-filter at 5 MHz is added after the delay line to suppress harmonics in the output. These low-pass filters are optimized for minimum pulse overshoot. The overall luma delay, relative to chroma, has been designed to be time aligned for direct input to a television’s baseband. The AD724 comes in a space-saving SOIC and is specified for the 0°C to +70°C commercial temperature range.
An evaluation board is available for this product and may be ordered using the following product number: AD724-EB.
* Low Cost, Integrated Solution
* +5 V Operation
* Accepts FSC Clock or Crystal, or 4 FSC Clock
* Minimal External Components:
- No External Filters or Delay Lines Required
- Onboard DC Clamp
- Accepts Either HSYNC and VSYNC or CSYNC
* Composite Video and Separate Y/C (S-Video) Outputs
* Luma and Chroma Outputs Are Time Aligned
* Phase Lock to External Subcarrier
* Drives 75 Ω Reverse-Terminated Loads
* Logic Selectable NTSC or PAL Encoding Modes
* Compact 16-Lead SOIC
Elecena nie prowadzi sprzedaży elementów elektronicznych, ani w niej nie pośredniczy.
Produkt pochodzi z oferty sklepu Analog Devices